
(点击图片,加入移民交流群)
深夜突发!此前多部爆款电影加持的明星影视公司—北京文化宣布自己ST了!
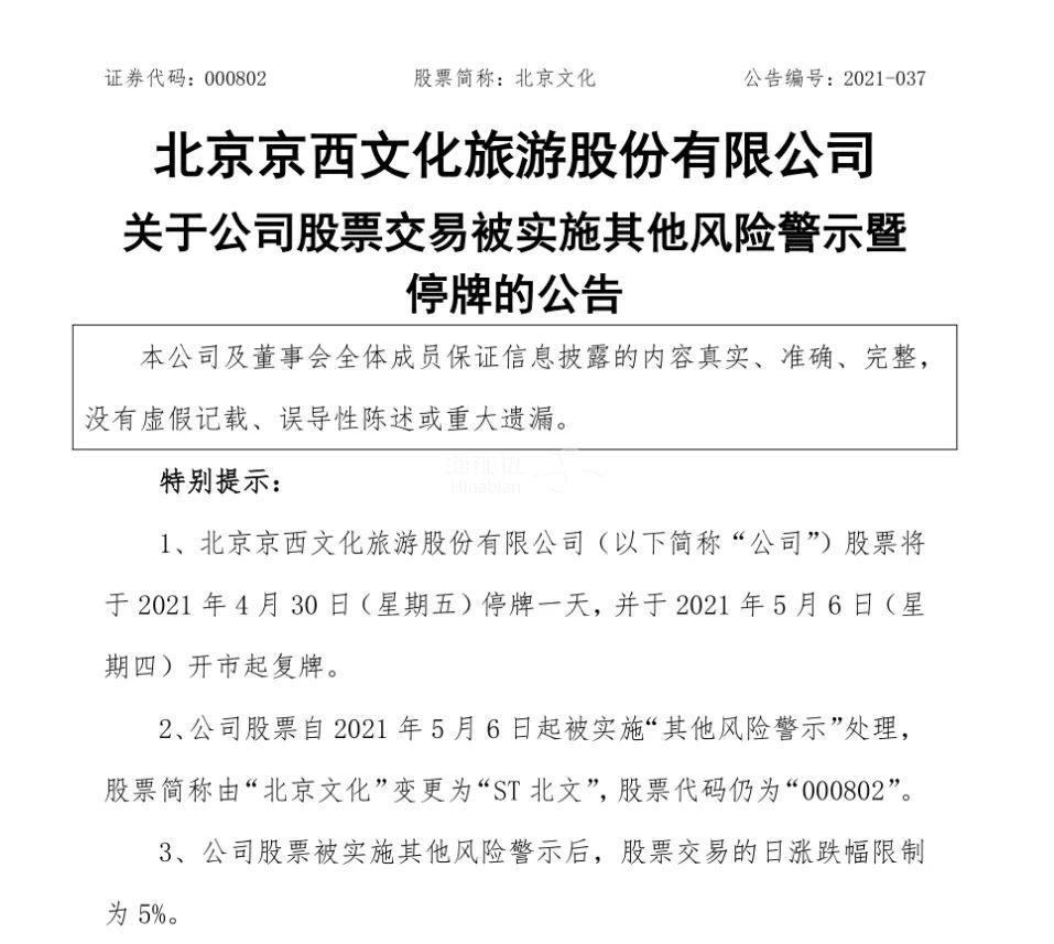
昨晚近12点,A股上市公司北京文化爆雷,发布公告表示:公司股票将于2021年4月30日(星期五)停牌一日之内,并于2021年5月6日(星期四)开市起复牌。公司股票自2021年5月6日起被实施“其他风险警示”处理,股票简称由“北京文化”变更为“ST北文”,股票代码仍为“000802”。更令人迷惑的是,部分董事表示2020年的公司财报以及今年一季度的财报,他们不敢保证是真实的。前一秒还作为爆款电影《你好,李焕英》的首要出品方,后一秒就爆雷,到底发生了什么?
(点击图片,加入移民交流群)
昨日晚间,北京文化发布2021年一季报和2020年财报。一季度,北京文化亏损2688.62万元,净利润同比减少39.77%。北京文化2020全年净亏7.67亿元。
(点击图片,加入移民交流群)

(点击图片,加入移民交流群)
此外,更爆炸的消息是:公司股票自2021年5月6日起被实施“其他风险警示”处理,股票简称由“北京文化”变更为“ST北文”,股票代码仍为“000802”。
(点击图片,加入移民交流群)
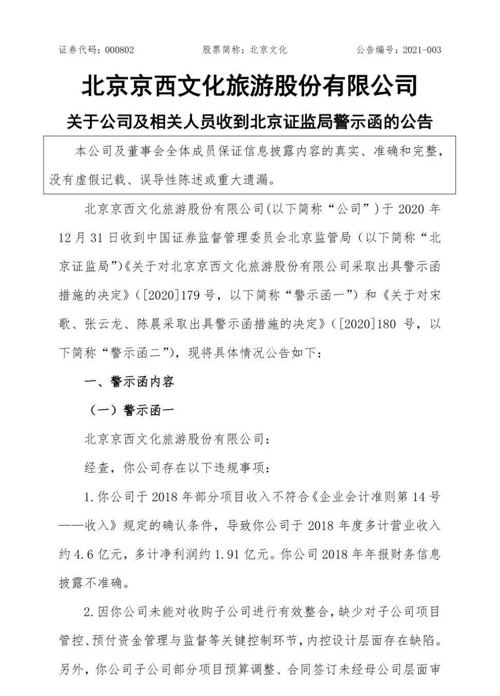
此消息一出,北京文化个股页直接被网友刷屏了:“当初牛逼的影视股居然被ST了!”对于被ST的原因,公告中指出:因苏亚金诚会计师事务所(特殊普通合伙)对公司2020年度内部控制有效性出具了否定意见的《内部控制审计报告》(苏亚审内[2021]22号),根据《深圳证券交易所股票上市规则》第13.3条第(四)项的规定,公司股票自2021年4月30日开市起停牌一日之内,自2021年5月6日复牌后被实施“其他风险警示”处理。审计师在年报也说明了原因:北京文化原子公司北京世纪伙伴文化传媒有限公司其他权益工具投资(舟山嘉文喜乐股权投资合伙企业(有限合伙))期初余额36,699.21万元。本期该项投资已随北京世纪伙伴文化传媒有限公司处置而转出,由于舟山嘉文喜乐股权投资合伙企业(有限合伙)未能提供会计账簿、凭证、资金流水等会计核算资料,我们未能对该项投资期初余额实施必要的审计程序,无法对该项投资的期初余额及其对本年度数据和可比期间数据可能产生的影响作出准确判断。除此之外,北京文化多位董事在公告中表示无法保证2020年年度报告内容的真实、准确、完整,虚假记载。据公开资料显示,北京文化是一家全产业链影视娱乐传媒集团,前身是北京旅游,于1998年在中国深圳交易所主板上市。2013年起先后收购摩天轮、寰球伙伴、星河文化三家公司,进军影视文化产业,并更名为北京文化。进军影视行业后,北京文化陆续出品过多部脍炙人口的影片,包括《战狼2》、《芳华》、《我不是药神》、《流浪地球》、《你好,李焕英》等多部。尽管如此,北京文化的股价一直以来并不如人意,财报显示,2017-2020年,北京文化营业收入分别为13.21亿、7.41亿、8.55亿、4.26亿;
(点击图片,加入移民交流群)

(点击图片,加入移民交流群)
包括今年以来,虽然压中票房爆火的《你好李焕英》,但由于早早保底发行,北京文化也只赚了1亿左右。股价方面,受疫情影响,北京文化近一年基本无太大表现,自2015年6月股价创出40元的新高以来,股价累计下跌了超过80%。
(点击图片,加入移民交流群)
在公司董事张云龙无法保证2020年年度报告内容的真实、准确、完整,虚假记载的背后,指出详细原因是:1、2020年1月,北京文化原全资子公司世纪伙伴原法人、董事长娄晓曦涉嫌挪用资金被公安机关立案侦查;2020年12月,北京文化被北京证监局立案稽查,此两项立案到目前仍未结案,无法判断该两个案件的最终结果对公司2020年度报告的影响;2、全资子公司东方山水规划审批存在重大政策风险,项目开发存在重大不确定性,无法判断其对公司2020 年度报告的影响”。值得注意的是,正是北京世纪伙伴文化这家子公司,近日陷入郑爽1.6亿天价片酬风波。据中国基金报报道,2016年,北京文化花费13.5亿购入世纪伙伴。收购时,北京文化与世纪伙伴签订对赌协议,世纪伙伴承诺从2014年至2017年期间,净利润不低于9000万元、1.1亿元、1.3亿元和1.5亿元,而世纪伙伴在此期间的净利润为9500万、1.14亿、1.35亿和1.5亿,每年都能“压线”完成业绩。北京文化巨亏23亿,财报将主要原因归为子公司“世纪伙伴和星河文化业绩下滑”,并决定对世纪伙伴进行13.7亿-14.7亿的商誉减值准备。而这一年正是近日传闻郑爽从《倩女幽魂》项目中获得了1.6亿片酬的那一年。2020年4月,北京文化以4800万元的低价,将世纪伙伴转让给北京福义兴达文化发展有限公司,就在转让当天,世纪伙伴董事长娄晓曦实名举报北京文化,其中,就曾提到“利用《倩女幽魂》等项目助力未完成业绩的子公司,通过电视剧进行利益输送”。
(点击图片,加入移民交流群)
2021年1月4日,北京文化被立案调查。北京证监局的警示函显示,《倩女幽魂》项目涉及违规确认收入。
(点击图片,加入移民交流群)
对于影视公司的投资价值,一直以来二级市场上始终观点对立。网友@守望者先森曾在《读懂中国电影产业和票房分账规则》一文中解释了出品制作目前已有模式及其价值:目前出品制作主要包含两种模式,一种为布局知名IP模式,北京文化的《流浪地球》、《战狼II》,光线传媒的《哪吒》、《姜子牙》,万达电影的《唐人街探案III》,开心麻花影业的开心麻花舞台剧本,均是走的流量IP模式。另一种为绑定知名导演模式,华谊兄弟采用的是这种模式,华谊兄弟半年报明确写到,公司目前已建立了包括王忠军、王忠磊、冯小刚、张国立、管虎、程耳、田羽生等在内的一批优秀的影视业经营管理和创作人才队伍,与陈国富、徐克等紧密合作,并通过多种形式扶持青年导演,为影视娱乐行业储备新生代人才。我个人认为纯粹的电影制作不是一个特别好的生意,根据某个流量IP或者某个知名导演拍的电影会不会火,别说普通投资者,就是公司管理层甚至导演自己都不敢下结论。比如张艺谋拍摄的《长城》、《三枪拍案惊奇》,借鹿晗流量和《流浪地球》余威上映的《上海堡垒》,都是前期普遍预期特别高,上映票房扑街。因此以北京文化和光线传媒为代表的电影出品和内容制作公司,业绩很难稳定,今年拍了几部好片,业绩就增长,拍了几部烂片,业绩就会大跌。但也是因为这个原因,电影出品公司容易被炒作,因为会存在预期差,如今年北京文化的《你好,李焕英》,票房和口碑就远超预期。电影出品公司的另一个特点是现金流特别差,因为前期拍摄,发行都需要出品公司垫付资金,但后期票房又存在较大不确定性,因此这类公司现金流波动很大。网友@柳叶刀财经 曾发文表示《多数影视股不值得投资》:影视股里面较大的受益者其实是电影明星。作为股东来说,会被电影明星或者导演带着走,因为他们是创作的源泉,是产品的源泉。我们举个例子,你买个饮料股,这个饮料一旦做好了以后,这就是公司长久的品牌以及配方。即使人走了,死了,也带不走这个品牌以及流程。海天酱油。也是这个道理。这个品牌属于公司,再去创造一个新的品牌会费很大力气。而且普罗大众对于品牌是有忠诚度的。但是影视股,冯导拍了5部片子以后,完全可以再去其他公司再拍5部片子,而华谊兄弟花了10.5亿买了70%冯导这个壳公司的股权有什么用呢?人们不会因为你这个电影是华谊兄弟出品而去看你的电影,人们只会因为这个电影是冯导拍的而去看,人们只会因为这个电影是张国立主要的而去看,至于是哪个影视公司,普罗大众根本不在乎。而在多数影视股不值得投资这样犀利的观点背后,网友@明大教主也表明:更多说的是影视公司业绩拐点的不确定性,本质来说演员薪酬回归理性是健康现象,真正把选择权交给观众交给消费者,让市场来选择才会更好。
我是鲸爷,已经为数千个家庭规划了专属的理财与投资方案,有兴趣的可以添加我微信,大家一起聊聊~

(点击图片,加入移民交流群)