(点击图片,加入移民交流群)
文 / INSIGHT视界
ID:weinsight
《令人心动的瓜田Offer》
新近一期又曝猛料
清华学霸何旻哲
在节目中承认简历造假
不仅考评全部归零
君合更是宣布不予认可这段实习经历
因为虚荣心作祟,头脑一热
犯下职场大忌的他
这下直接在全国人民面前社死
(点击图片,加入移民交流群)
简历造假,人设全面崩塌
何旻哲上线首要日之内,就说出了那句经典的“以后你会发现我的甜。”但是没想到,大家还没来得及发现他的甜,就先发现了他的一连串黑料……
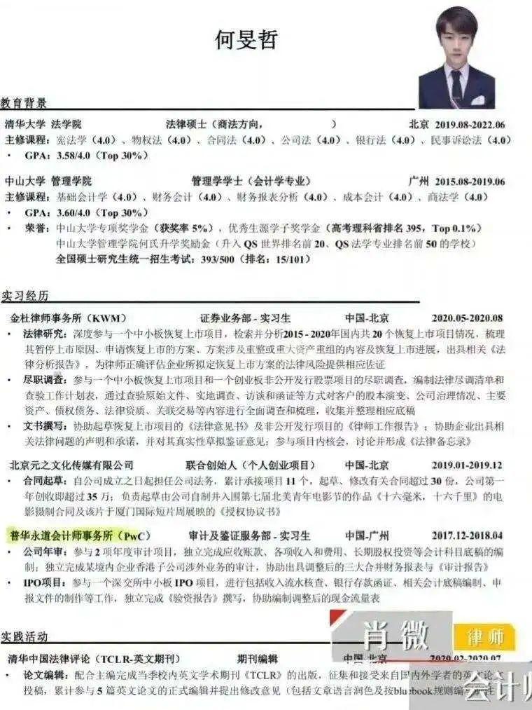
先来看看节目中公开的何旻哲的简历,可以说是非常优秀。
本科中山大学会计学,GPA 3.6/4.0,Top 30%,拿过多个奖学金;研究生清华大学法学院,GPA 3.58,也算学霸一枚。
实习经历也很丰富,不仅是传媒公司的联合创始人,更曾在会计人梦寐以求的普华永道做过审计实习生。
然而,早在一个月前,就有人扒出过何旻哲这份看似光鲜的简历,实则大发洪水。
首先,是中山大学同学爆料,何旻哲的绩点“水到不行”:
紧接着,是实践活动经历夸大其词:
最引人注目的,还是他在PwC的实习经历。
根据微博博主@伍团子HiFive采访PwC员工的爆料,审计实习生所承担的大多是一些基础性工作,然而何旻哲却在简历中用了一些模糊的修饰词,让这段经历看起来高大上了不少。
比如,“独立完成应收账款、各项收入和费用、长期股权投资等项目底稿的编制”,得由拥有工作经验两年的同事完成,首要年入职的同事都不太会可能涉及这几个科目,更不用说是实习生。
“独立完成香港子公司的涉外业务的审计”更是要入职三年以上的员工才能负责;
“协助出具报表与财务报告”,实际上可能只是找客户要了个数据,或者翻翻凭证而已。
那么根据员工爆料,何旻哲很有可能是通过移花接木,把自己划水的实习经历“润色”到一个拥有两年、甚至三年工作经验的审计人的水平。
当你以为这不过是一个简历过度包装的瓜时,更有网友出来爆料:何旻哲的这段实习经历,根本就是假的!!!
首先,四大的实习时间一般是在每年12月到次年2月,何旻哲一直实习到4月份,这就很奇怪。
此时一位自称PwC HR的网友称,在系统中根本查不到何旻哲的信息。
何旻哲的校友爆料,事实上,他是在广东正中珠江会计师事务所实习,根本就不是PwC!
好家伙,主页君直呼好家伙!
万万没想到,一瓜未平,一瓜又起。
何旻哲的校友爆料,他家境并不困难但是几次申请并拿到了助学金,后来被同学举报。中大评助学金的民主评议纪录上,只有他一个人被认定为“不困难”。
他本人更是在微博、小红书上大晒劳力士、Lamer、Cucci……
(点击图片,加入移民交流群)
被扒出来他的Cucci领结是假的,他自称是花了1680被淘宝代购骗了,还和网友激情对骂。
在连上了两个热搜之后,何旻哲本人在微博进行了回应:
承认会计师事务所的实习经历确有造假,诚恳道歉并愿意承担一切后果,但否认绩点造假、骗取助学金,不理智的辱骂言论也是因为受到攻击后才进行的反击。
但主页君发现,在评论区,有人指出他的排名不实,何旻哲给出的回复是,自己写在简历上的排名确实是“基于估计”。
何旻哲的瓜至此暂时告一段落。
因为一时的头脑发热,犯下简历造假的职场大忌,把自己推向了进退两难的地步,何旻哲实在是糊涂,几乎等同于断送了自己的前程。
正如王律所说:“有些错误犯下以后,是需要很长时间去把它抹平的。有些错误一旦犯下,这个代价就大了,尤其是诚信。”
这次,何旻哲为自己的虚荣付出了巨大的代价。
在吃瓜群众纷纷感叹何旻哲的社死时,主页君看到评论区有人说“这哥们以后只能出国了,国内律政界是没法混了!”
事实上,国外对信誉问题极为重视,不仅何旻哲过不了入职背调这一关,留学生的不诚信记录也会被严肃处理。
(点击图片,加入移民交流群)
简历造假或致牢狱之灾?
出国之前,大家都要经历磨人的文书准备阶段。CV、PS、各项申请材料的准备都经历过从1.0到11.0的反复修改。
然而在2017年,有两位中国留学生被美国高校开除,理由就是“捏造申请材料”!
本科成绩并不出众,达不到哥伦比亚大学硕士申请要求的余同学,通过一家中介,缴纳了45,000美元成功入学哥大。
按照中介的说法,他们只抽取很小一部分佣金,其它的钱都是“给哥大的捐款”。也就是说,这个学位其实是“买来的”。
果然,入学一年后,余同学被发现申请作假,被哥大除名。
同样是这家中介,18年给金同学准备波士顿大学申请材料时,伪造了其在纽约州立大学石溪分校就读时的成绩单。
纽约州立大学石溪分校发现此事后,当即将金同学开除。
如果说余同学和金同学,是被留学中介欺骗,在不知情的情况下“造假申请材料”,2019年底靠简历造假拿到爱丁堡大学offer的“爱大780”事件,造假程度简直令人愤慨。
这位本科网排780+的同学,在向留学博主投稿报offer的时候,不仅拉踩清北,diss 985 211,甚至公然称“实习混混就行,ps里写的两年相关工作经历,实际上只做了两个月!”
(点击图片,加入移民交流群)
申请简历造假还这么嚣张,主页君也不知道还说此人是狂还是蠢。
果然,事情不断发酵,不仅连累了双非院校的同学一起被骂、爱大TESOL专业被贬得一文不值、甚至整个英国留学生都被骂鄙视链低端。
一封投稿得罪了无数人,全网都在嘲Ta,留学圈纷纷发投诉给爱丁堡让他们撤回Offer,有些大V甚至还打电话给这位同学的学校。
为了避免无学可上,这位同学转申了澳洲(感觉澳洲又被黑),也被骂到关闭微博可见。为自己的无知和自大,付出了代价。
国外不仅大学对造假零容忍,公司、企业也确实不接受求职者的造假行为。
比如,英国反欺诈协会就曾对所有大学发出了通知,修改成绩、篡改学位等级、谎报课外活动和实习经历等行为都可构成“虚假表述欺诈罪”,一旦被发现并被判处较高10年的监禁,该行为更将记录在系统的数据库中长达6年时间,可供所有登记注册的企业查询!
这可不是在吓唬人,真的有一名女生因谎报成绩和伪造推荐信被判处6个月监禁,以及一名男生在网上购买虚假的硕士学位证书被判处3个月监禁!
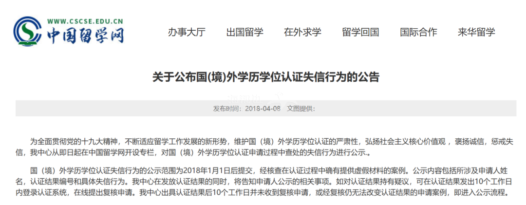
而想要回国造假学历,也是确实不被允许的。
教育部留学服务中心的官网上,会对学历认证信息造假“留学生”进行公示,包括姓名、认证结果编号和具体失信行为。
仅2020年上半年,就有89人被公示,涉及美国、英国、澳大利亚、加拿大、日本等多个国家!可想而知,一旦被失信公示,对今后的发展会产生多大影响。
所以即便是内卷如此严重的当下,大家也千万不要为了提高一时的含金量和竞争力,在诚信问题上走捷径!
作为一名留学生,无论是申请学校,还是面对即将来临的春招求职,想要尽力展现一个完美的自己,这是人之常情。反复修改简历,提高自己的竞争力,更是无可厚非。
但润色不等于捏造,优化不等于包装,造假更是职场大忌。
哪怕凭借一时小聪明被顺利录取,也有可能在日后的工作实操、同事交往中露馅,谎言一旦被拆穿,就要为此付出相应的代价!轻则被开除失业,重则被行业永久封杀。
主页君还要再提醒下在读的同学也要注意诚信行为,一旦被发现剽窃、捏造、造假、代写、代考、作弊、欺骗等行为,也都会被开除学籍,甚至遣返。
希望大家都能牢记诚信这条高压线,千万不要在边缘试探!
Ref:
https://www.sohu.com/a/229180766_99932916
https://www.sohu.com/a/360649794_100048914?scm=1002.44003c.fe020c.PC_ARTICLE_REC
opinion.people.com.cn/n/2014/0710/c1003-25262935.html

(点击图片,加入移民交流群)
(点击图片,加入移民交流群)
(点击图片,加入移民交流群)
(点击图片,加入移民交流群)

(点击图片,加入移民交流群)
【热闻】
【大学】
【提醒】
【新近】
【讨论】
(点击图片,加入移民交流群)






































