随着中国对外开放的进一步加深,无论是出于移民还是资产配置多样化的需要,海外投资主体的下沉都会成为一种趋势。全球高净值人群配置的全球资产平均比例为24%,而中国高净值人群只有5%,未来还有很大的发展空间。
但是很多投资者却并没有认识到国内外投资环境的不同,对海外投资有很多错误的认识。相当一部分骗子已经盯上了投资者思维的盲区。针对很多投资者在投资时用国内的情况来推断国外的想法,出现了非常多的骗局。目前海外投资的骗局主要集中在海外置地、海外金融投资和海外移民三个方面。
我们之前在之前文章中,系统的为大家梳理过各类资产的“典型”骗局。关于其中一些比较重要的部分,我们会陆续推出相关专题进行详细梳理。今天就让我们来谈谈海外投资中那些本可以避免的“坑”。
1海外置地
根据相关统计2017年中国投资者在海外房地产投资总额在2500亿元左右。从结构上来看,虽然美国仍然是中国投资者的首要选择,但已经出现从美国、加拿大转移到欧洲、亚洲等国的趋势,主要集中在香港、日本、新加坡、泰国等国。从数额上来看,2017年,中国对美国物业资产的投资额同比下降64%。而中国对欧洲物业资产的投资上升336%,对亚洲物业资产的投资额同比上升34%,达800亿元人民币,主要集中于中国香港、日本和新加坡。
对于海外置地的投资者来说,海外购买房产无非两种用途,一是用于投资,丰富资产配置。二是实际使用,不论是为子女留学、移民还是度假使用。据统计,所有的海外置业者中大约有75%的人是考虑投资的因素,56.1%的人考虑子女教育的因素,42.2%的人考虑移民的因素,而居住目的和医疗卫生分别占37.6%和7.6%。
国内过去十年房地产牛市的因素有很多,有人口红利、改革红利、金融红利等因素,因为与本文主题无关,在此不再赘述。但这样造成的结果是很多国内投资者并未想过国家与国家之间有很多的不同,从宏观的政治经济环境到微观的交易持有税费等等一系列的不同,这种买方和卖方之间的信息不对称越大,对投资者的专业素质要求越高。
海外置地中的骗局主要是虚假宣传。海外房产中介在宣传时通常都会故意夸大房产优点。海外房产广告经常以以包租、高回报率、可移民以及永久产权等作为卖点。 比如2008年金融危机后,底特律楼市崩盘,上海某家公司就在国内兜售“5万美元”的美国别墅。但实际上这些别墅不仅不值5万美元,每年还要缴纳税费管理费等费用。
(点击图片,加入海房交流群)
同样的,有不少投资者通过香港的美亚置业购买了 “环境优美”、“包租两年”、“年回报8%”的休斯敦房产,后续却没有收到房租,投资者去项目当地了解情况后才发现其购置的房屋位置偏远,治安卫生条件差,租客也多是低收入者和破产者,与宣传资料严重不符。
目前东南亚某些国家例如泰国等,已经出现了单纯以高端市场房价数据吸引投资者的现象,但实际上国内房价两极分化严重。从泰国房地产咨询公司CBRE的数据来看,2012-2016年泰国房价迅速增长,近几年已经出现了两极分化的迹象。高端市场涨幅较高达300%,而普通中低端住宅价格已经出现了下降的趋势。某些发达国家例如加拿大,前期由于海外炒房客涌入推高了当地房价,目前上涨也已经基本陷入停滞,出现了下跌的倾向。也有像意大利这样自2010年以来房价一路下滑,最近一两年才出现企稳趋势的国家。
(点击图片,加入海房交流群)
同时由于国外很多地方房价比较稳定,大多数情况下房产更多的是作为消费品存在,很多旅游房产非常好租但是并不好卖,如果轻信投资中介“包租”的承诺,后续想要卖出时只能卖给国内投资者,流动性非常差,因此投资者更应该十分慎重。
对比国内房价,海外房价看似仍然有利可图,但是在中介环节的费用以及后续昂贵的维修维护成本,都会侵蚀投资者的利润空间。国外在维护过程中与房产有关的税费主要由房产税、维修费、律师费、保险费、管理费等众多费用,更不用说很多国家甚至有专门针对外国人的额外税费。尤其是房屋维修费用,很多国内投资者并没有接触过这方面的费用,中介作为佣金获取方并没有动力告知投资者完全的购房信息,投资者如果不问,中介甚至可能会一笔带过,这就导致很多中国投资者在买入之后才能发现还需要不停地支出成本。
以西城晶华和纽约曼哈顿两套1000万元人民币左右的房子为例。不算税费,西城晶华该套房屋每平方米价格15.97万元,Flatiron该套房屋每平方米价格为14.3万元,两套房屋每平米价格差异1.67万元。看似美国房地产有利可图,但是如果把税费计入价格,西城晶华每平米17.13万元,Flatiron每平米16.59万元,相差无几。
(点击图片,加入海房交流群)
2海外金融投资
由于当前外汇管制的存在,国内投资者在选择海外股权投资时仅能选择直接兑换美元或者投资QDII基金。目前国内投资者的对外投资方式主要有两种:一是直接投资。居民通过各种途径兑换美元,通过海外中介机构例如券商、美元基金等进行直接投资。二是间接投资。以人民币购买QDII基金等具有外汇额度的基金或产品间接实现对外进行投资。
由此产生的海外投资骗局主要由三种:首要是“出口转内销”的骗局。主要是海外华人或者中国居民通过在国外发行或设立的专门针对中国投资者的基金或财富管理公司,以海外背景作为噱头,吸引中国投资者的资金。
近日刚刚爆出的某第三方理财董事长疑似跑路事件中,该公司以“香港背景”,“2008年金融危机中凭借九级风控体系实现盈利”等为噱头像投资者宣传,但是实际上这家公司只是其购买的一家香港空壳公司,连办公地点和员工都没有。发行的理财产品中包含大量虚构的投资项目。同时流程极不规范,首要是投资范围不清晰。投资范围规定十分宽泛,无从探究底层资产总归是什么。第二是打款账户不规范。公司以“合理避税”为由使用第三方公司账户作为投资者打款账户。第三是平台尽职审查未尽职责。合作方的P2P平台“XX宝”不仅出现兑付危机而且至今仍未建立第三方存管。
具体到投资产品来看,该公司推出的海外地产投资计划,起购金额100万,主要投向美国得克萨斯州的商业地产项目,号称历史年化回报率高达8-8.5%。
该公司对该计划的包装主要是两个方面,一是包装专业的海外地产管理团队。通过海外的空壳公司进行宣传,但实际上连海外官网都没有。二是宣传公司董事长接受达拉斯荣誉市民证书。不同于中国由政府严格认定并颁发的荣誉市民证书,美国的荣誉市民证书分两种:一种是美国荣誉市民证书,含金量极高。累计授予人数只有8人,只有丘吉尔与特蕾莎修女是在世期间获得,其余均为死后追授。另一种是由各州或各城市颁发的荣誉市民证书,仅仅是“虚名”,对于荣誉持有人并不会有任何优待,通常是应选民要求发给到访的外国人,甚至不需要做背景调查,获取条件比较简单,目前很多游学项目已经将荣誉市民列为可选项目。
第二是“挂羊头卖狗肉”式骗局。这种产品或者基金跟海外没有任何关系,完全是挂着外国名头的国内组织。这些组织多以传销为骨架,以外国基金为名头进行诈骗。国内曾出现了很多挂着“瑞士共同基金”、“美国贝尔斯登基金”的传销组织。它们主要通过承诺高额回报率以及推荐奖励等方式吸引投资者。
2010年一家号称注册在英国并取得FSA(英国金融服务管理局)授权的SIQO公司在国内销售所谓的“海外基金”。该公司通过包装办公场所、网站,对投资者许以高额回报,每单位产品为1000欧元,年利率高达260%。但实际上该公司募集的所有投资款直接进入了不法分子的腰包,仅有少部分以红利和提成的方式分别返还给投资者和销售人员。
如何识破此类骗局其实十分简单。首先,国内不论是公募基金还是私募基金都需要在基金业协会备案,任何无法查询到的基金产品均为不合规。 最关键的是不论传销组织披着什么样的伪装,所有先进入者的收益都来自于后来者的缴费,与庞氏骗局无异,投资者不要被国外基金的名头所迷惑,一般可以轻易识破这些组织传销的本质。
第三是“狐假虎威”式骗局。一般情况下很多垃圾公司赴美到OTCBB或粉单市场挂牌。这和国内某些企业只是在新三板和新四板市场挂牌却对外宣传上市公司本质上是一样的,主要是利用了投资者对着几个市场的不了解进行诈骗。
OTCBB和粉单市场类似于中国的新三板和四板市场,上市要求非常低,主要是为了中小企业提供的股权交易和融资平台,大约有一半的股票处在停止交易的状态,流动性极差。虽然存在转板机制,但是只有个别的公司可以转板进入纳斯达克。而在OTCBB挂牌的中国公司高达数百家,仅有十多家公司转板成功,大多数公司规模非常小,股价长期低迷,被摘牌的也比比皆是。
(点击图片,加入海房交流群)
(点击图片,加入海房交流群)
2013年很多持有在美国OTCBB挂牌的“深圳网合科技股份有限公司”原始股的投资者突然发现,公司已经人去楼空,投资款也打了水漂。当时证监会甚至特意针对该类骗局发文进行警示。
无独有偶,某东南亚公司,以“即将纳斯达克转板上市”为噱头,虽然在中国并没有任何分支机构和业务,但是仍然通过四家代理机构来中国招募原始股股东,并且推出了股权优惠大礼包套餐,包含股权以及迪拜豪华游等一系列产品。而实际上该公司核定股本只有400万美元,与其宣传的20亿市值有很大差异,而且OTC已经将该公司列入警告名单。
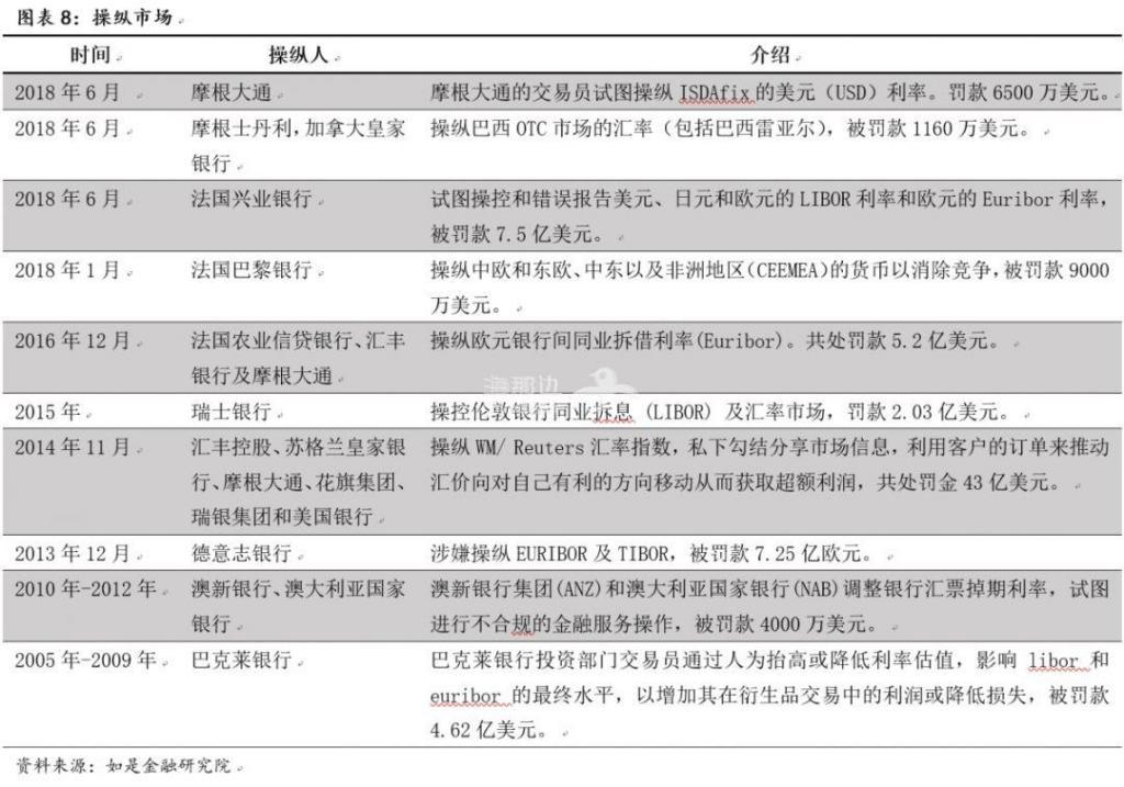
第四种是财务造假和市场操纵。目前中国关注度较高的是香港和美国的股市,虽然香港和美国的监管十分严格,但是依然无法避免市场操纵和上市公司财务造假的情况发生。在国内,远的有蓝田股份财务造假,近的有金亚科技、乐视网财务造假事件。美股上最有名的就是2002年安然公司财务造假,而港股的“老千股”问题独树一帜,甚至连国际外汇市场也逃不开被操纵的命运,包括Libor(伦敦银行同业拆借利率)WM/Reuters基准汇率和ISDAfix利率指数等在内,涉嫌操纵市场的公司主要是巴克莱、高盛、摩根大通、汇丰等几乎所有的全球知名机构,都给投资者带来了很大的损失。
(点击图片,加入海房交流群)
(点击图片,加入海房交流群)
3海外移民
目前中国有接近1000万人移民国外,这其中投资移民占比接近50%。以目前寰球上较大的移民接收国美国为例,目前美国移民途径主要是EB1A、EB1C、EB2 、EB3、EB5等。
以大家最熟知的EB5为例,美国的EB5签证项目开始于上个世纪90年代,每年配额仅有1万各左右。2008年金融危机后为了吸引海外投资,放宽限制,迅速从不到1000发展到2014年的超过1万个名额,同一时间为投资移民设立的区域中心数量也从16个膨胀到接近700个。虽然根据规定每个国家每年移民申请不得超过总数的7%,但是由于其余国家名额在用不完的前提下可以转给中国申请者,近几年,超过八成的名额都被中国投资者拿走。2014年甚至出现了因为申请者过多名额用尽的情况,2015年更是从当年5月就已经因为名额用尽,开始进行排期。目前由于申请者过多,排队时间越来越长。目前此类骗局主要是两种,一种是假的移民项目,另一种则是假的移民手段。
从假的移民项目来说。2013年一名美国商人以虚假EB-5项目为诱饵,从250名中国移民投资人手中骗走1.45亿美元投资金额以及1100万美元管理费。想要避免这一类骗局,需要投资者的要求很高既精通移民目标国家语言,又有对移民项目有非常高的认知。如果两者都不具备,投资者很好直接选择业内知名的机构进行移民申请以免竹篮打水一场空。
从假的移民手段来说。2015年月一名华裔男子涉嫌帮助数百人提交欺诈性移民申请,被加拿大卑诗省高院判处其7年徒刑,并罚款超过90万元。该案是加拿大史上较大的骗局,历时7年,经手该华裔男子的两家公司办理移民服务的客户涉及超千人。加拿大法律对移民申请者在加拿大居留时间规定5年内至少730天,该男子通过伪造护照上的出入境日期帮助申请者通过加拿大移民局审查。最终由于该男子将114名申请者住址均填写相同,被移民局发现。受此影响,未来被剥夺身份遭到遣返的华人移民或多达800人,这其中包含了很多不知情的投资者。
公众号【海外掘金】(ID:gold1849)。
◎作者 | 朱振鑫、张楠
◎来源 | 如是金融研究院(RuShiYanJiu) 已获授权
(点击图片,加入海房交流群)




















