一直以来,新加坡凭借着稳定的政治环境、友好的税收制度以及家族办公室政策吸引了大量富豪移民。
但这一风向,正在悄悄发生改变。

根据英国投资移民咨询机构Henley&Partners发布的数据,2025年约有1600名百万富豪流入新加坡。
要知道,2024年这一数据为3500人。
相比之下,降幅高达54%。
大量富豪,正在加速撤离新加坡。
从热潮到退潮,新加坡为什么失宠了呢?

新加坡富豪撤离潮的的导火线,是2023年的天价洗钱丑闻,涉案金额高达30亿新币。
这次事件曝光,直接触发了新加坡金融监管机构的极其严厉整顿。
自此,新加坡金融管理局推出《金融服务现代化法案》(FSMA),要求家办申请人披露家庭成员信息(包括私生子)、雇佣本地员工,并提高资本门槛至25万新元。
对于富豪来讲,资金来源要查、办理身份周期长,就连私生子都要报备,这被裸奔有什么区别?
于是,富豪们逐渐从新加坡撤退。

那有钱人,都移民去哪儿呢?
阿联酋和中国香港。
阿联酋的吸引力,核心在于极具竞争力的税收优势。
这里没有个人所得税、资本利得税以及遗产税,企业税也仅9%。
如果企业营业利润不超过75万的部分,还能免征所得税。
这意味着有钱人的薪资、分红、投资收益等等,都不用缴纳一分钱的税。
这对于高净值人士来讲,无疑是巨大优势。
(点击图片,加入移民交流群)
而对比新加坡,移民的方式也更加简单和快捷,买房即可。
在迪拜购买75万迪拉姆(约148万人民币)的房产,就能获得2年的居留;
购房200万迪拉姆(约390万人民币)即可获10年黄金居留权。
拿到迪拜黄金签证后,子女可以在当地读国际学校,享受比内地低60%的学费优惠。
在满足居住要求的情况下,还能参加国内的华侨生联考,400分入读内地985/211大学。
如何办理迪拜黄金签证,扫码加微,预约移民顾问领取详细申请资料、费用清单和房源信息。(Tel18123652364)

再来看中国香港。
这两年,港府在抢钱和抢人方面出台了大量利好政策,顺势接下了这泼天的富贵。
根据致同香港会计师事务所发布的数据显示:仅2025年上半年,就有17215人名超高净值人士涌入香港。
同比暴涨了22.9%,一跃成为全球超高净值人士增长最快的地区。
有数据显示,中国香港
(点击图片,加入移民交流群)
富豪移民中国香港,无法考虑三个方面的因素:资金安全、子女教育和未来潜力。
首先,资金安全方面。
中国香港的税收制度简单,税率也比较低。
这里没有增值税、消费税等复杂税种,个人所得税不高于17%,并且还有非常多的个税抵扣政策。
企业所得税方面采用两级制,首200万港元利润税率为8.25%,超出部分税率仅16.5%。

(点击图片,加入移民交流群)
其次,教育方面。
拿到香港身份后,子女就拥有了中国香港、海外以及内地3条升学捷径。
在全球高校QS排行榜中,中国香港就有7所大学进入榜单,5所位列全球前100。
如果我们把范围缩小至亚洲,在QS亚洲Top10榜单上,中国香港有5所大学位列榜单,占据半壁江山。
而拿到中国香港身份的孩子,通过DSE考试进入这些学校的录取率约在30%左右。
要知道,内地孩子通过高考考入同榜单上的清华、北大,录取率不足2%。
(点击图片,加入移民交流群)
此外,中国香港DSE海外全球唯一用中文作答的国际性考试,凭借该考试成绩能直接报考海外300多所知名学府,比如英国G5、美国藤校等等。
对于学习成绩一般但想冲刺内地985/211的孩子,拿到中国香港身份后,还能通过华侨生联考,400分考入内地重点大学。
如何办理香港身份,为子女规划更多的升学捷径,扫码加微,预约移民顾问量身定制方案。(Tel18123652364)

第三,未来潜力方面。
中国香港背靠内地,是连接中国与世界的超级联系人。
无论是外资进入亚洲市场,还是内地企业走出去,中国香港都是不可或缺的通道。
对于有钱人来讲,拿中国香港身份的方式主要有两种:投资移民和高才通A类高收入通道。
办理香港投资移民,需要投资3000万港币到香港的金融资产、房地产物业和资本投资者入境计划投资组合。
而高才通A类,仅需申请人的年收收入达到250万港币即可申请。

(点击图片,加入移民交流群)
当然,中国香港身份也并不是有钱人的专属,过去3年约有30万人拿到香港身份,这其中大部分是内地中产,并且费用几万块就能搞定。
比如高学历人群,只要是百强名校的毕业生,那么就能通过高才通计B/C类计划拿到香港身份。
如果是有名企背景的高管,选择通过香港优才计划拿身份就是一个不错的选择。
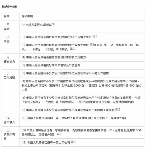
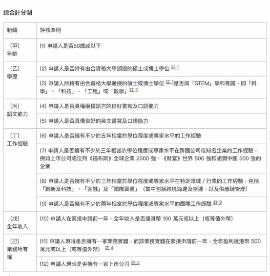
香港优才计划的申请条件有12项,满足其中6项即可拿身份。
(点击图片,加入移民交流群)
对于香港紧缺人才且有计划在当地工作或者创业的申请人,还可以通过香港专才计划拿身份。
总的来说,资本都是逐利的。
对于富豪来讲,移民并不是单纯的换个国家生活,而是资产配置的一部分。
如果你有计划移民,但不清楚哪种方式更适合自己,加移民交流群,预约海那边资深顾问为您量身定制移民方案,更有专业团队为您把关各个环节,提升移民成功率。


















