2022年6月28日,澳洲统计局(ABS)发布了新近一次人口普查报告,一些数据非常有意思,这里跟大家分享一下。
首先要说的一点,是这个报告里统计了澳洲人最常说的语言,除了英语之外,中文成为了澳洲第二大语言。
其中,有685274人在家中说普通话,另外还有295281人在家中说广东话,这两者加起来占到澳洲人口的3.8%左右。再加上说其他方言的华人,澳洲华人总数目前大概在121万左右,约占到澳洲总人口的4.7%。是妥妥的澳洲第二大族群。
(点击图片,加入移民交流群)
华人移民澳洲的历史已经有200多年,几乎跟这个国家的历史一样长。作为一个移民国家,华人一直都是这里的重要组成部分。
200多年来,“开局一双手”的中国人,不管是在澳洲的哪个领域,都成为了重要的力量。商界有盛名的企业家,学术界有盛名的数学家、经济学家、科学家,政界有外交部长、财务部长、市长和议员……
华人在澳洲也曾经遭遇过歧视,其实不仅是华人,澳洲在70年代之前都是执行“白澳政策”,也就是将澳洲当成白种人的国家,排斥一切非白种人人群。
70年代之后,澳洲人也觉得这种政策太混蛋了,要是不改的话,澳洲迟早要被寰球所摒弃。于是废除了“白澳政策”,取而代之的是“多元文化”政策。
但在澳洲多元化价值观的大前提下,没有人敢明目张胆歧视和排斥其他种族。尽管这些年在澳洲的媒体上,针对华人“暴发户”的负面形象时有出现,更多的是一种调侃,也包含着澳洲人对自身经济能力自嘲的情绪。
中国人大量移民澳洲的趋势总体来说是没有变的,只是在疫情影响下澳洲封锁边境期间,因为无法入境而导致移民断崖式下跌。不过在澳洲开始打开国门后,移民的数量又开始恢复正常,甚至超出了以往的水平。
2020到2021年中国大陆的新移民,成为澳洲较大的移民来源,达到了22207人。紧随其后的是印度,达到了21791人。
2020到2021财年之所以移民人数上涨,主要原因就是家庭移民的大幅增加,中国大陆申请者的下签数多年来首次破一万,而印度最强势的是技术移民类别中的雇主担保移民。
(点击图片,加入移民交流群)
接下来澳洲为了早日摆脱疫情对经济的影响,将大力推三个移民签证,分别是:
商业创新和投资签证(BIIP);
全球人才计划签证(GTI);
雇主担保签证;
我们也分别来介绍。
1、商业创新和投资签证(BIIP)
这一类签证主要是为那些有着丰富投资经验的朋友而设置的。投资一定金额的金融产品,换取澳洲的居留权,满足居住时间和投资要求之后,就可以拿到永久居留权。
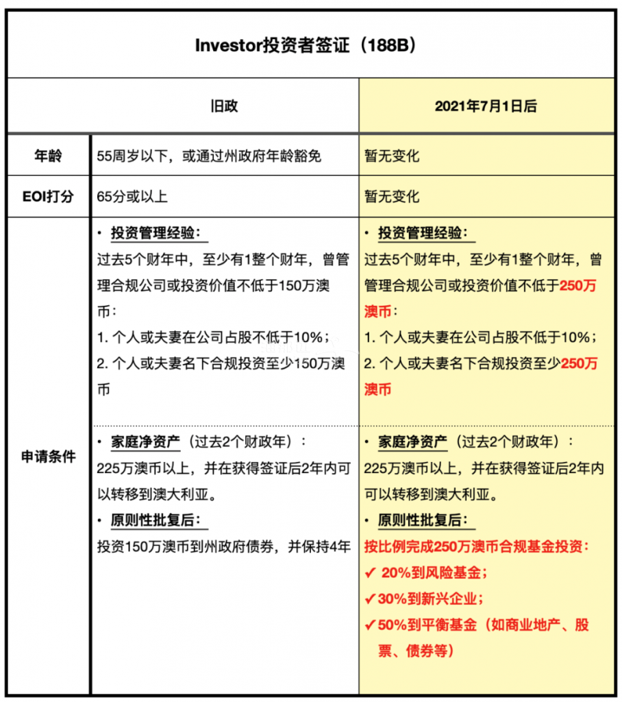
这个签证类别下面有188B和188C,都在2021年7月之后进行了新政改革,一个需要投资250万澳币和通过EOI(商业打分),一个无需商业打分但需要投资500万澳币。
(点击图片,加入移民交流群)
(点击图片,加入移民交流群)
2、全球人才计划签证
澳洲全球人才计划(Global Talent Independent Program)是澳洲杰出人才永久签证的一个快速类别,目的就是吸引寰球各地优秀的高技能人才。
最快审理周期可能只要几周时间,能优先拿到澳洲永居签证。该项目于2019年11月4日正式启动,每年的配额有15000个。
目前比较热门是下面这十大领域:
农业科技;
金融科技;
医疗技术;
网络安全;
航空与先进制造业;
能源与采矿技术;
量子信息,高端数字化,数据科学和ICT领域;
循环经济领域;
基建和旅游业领域;
教育领域;
如果你是以上行业中的拔尖人才,硕士或博士学历(很好为研究型学历),或者你有很闪光的荣誉,如获奖、出版文章或专利等;就可以申请这个人才快速移民通道,一步到位拿到永久居留权。
3、雇主担保签证
雇主担保签证属于技术移民的一种,不同于189独立技术移民的是,雇主担保需要先找到澳洲的雇主才能申请。
雇主担保签证除了需要雇主,还需要通过技术移民的打分,一般要到60分才能申请。下面这个就是打分表,大家可以参考。
(点击图片,加入移民交流群)
随着澳洲华人数量的逐年增加,中国人在澳洲的移民生活也将变得越来越普遍。说不定哪一日之内,就像东南亚那些华人众多的国家一样,你在澳洲使用中文就可以生活得轻松自如。
以上,就是今天的介绍了。如果大家还想了解更多国家的移民方法,欢迎加入我们的移民互助群,共同帮助,共同进步。



















