疫苗保护儿童免受严重疾病的威胁。
疫苗挽救生命
目前新冠病毒疫情正冲击着寰球各地的家庭。突然间,家长们面临着这一紧迫挑战:如何保护自己和孩子免受这一蔓延的病毒袭击。据联合国儿童基金会的消息,这一新冠疫情也让人们明确意识到,当社区没有传染性疾病免疫接种这一屏障时,整个社会将面临什么样的风险。疫苗是预防危险疾病爆发的最有效手段。因此,了解疫苗接种的益处以及不接种疫苗的风险比任何时候都更重要。
虽然目前尚没有针对新冠病毒的疫苗,但已经有预防麻疹和脊髓灰质炎等具有致命性且高传染性疾病的疫苗。疫苗的重要性也越来越为人们所了解。
在澳洲的新南威尔士州(下简称新州),已经有超过94%的儿童接种了所有应该接种的疫苗。
当一个家庭在迎接新生命到来之时,可谓千头万绪,诸事需忙。但有一件事情是重中之重,家长必须得时刻记在心中——这就是孩子的疫苗接种。
根据联合国儿童基金会的数据,免疫接种每年能挽救200万至300万名儿童的生命。疫苗保护儿童免受严重疾病的威胁,在终结可预防的儿童死亡方面发挥着核心作用。
据澳洲卫生部门介绍,免疫接种是一种简单、安全且行之有效的方法,可以保护孩子免受可能导致严重健康问题的有害疾病。免疫接种可以帮助孩子保持健康,减少疾病的传播,对社区起到保护作用。接种疫苗的人越多,政府就越有能力控制可以用疫苗来预防的严重疾病。
新州卫生厅表示,在目前的新冠疫情的形势下,按时接种疫苗能提供理想保护。只要家长和孩子不是被强制在家进行自我隔离,就可以出门接种疫苗。
新州卫生厅官网详细介绍了新州孩童疫苗接种的细节和流程。所以无论是新手爸妈,或者是家有儿女初长成的父母们,都要时刻留意一下,该打的疫苗都按时打了吗?
接下来我们看看新州的婴儿孩童从出生一直到青少年阶段需要接种哪些疫苗和流程,以及家长们的常问问题和解答。
(点击图片,加入移民交流群)
新州孩童需打的疫苗清单。(新州卫生厅官网截图)
关于婴儿与孩童 7个时段的免疫接种
根据新州的免疫计划(NSW Immunisation Schedule),从刚出生的新生儿到4岁的孩童,他们在这段时期有7个时间段需要接种疫苗,具体的疫苗名称和预防的疾病见上图:
• 出生时
• 6周时
• 4个月时
• 6个月时
• 12个月时
• 18个月时
• 4岁时
此外,卫生部门建议所有6个月至5岁以下儿童从每年4月开始免费注射流感疫苗。
青少年的免疫
根据新州学校疫苗接种计划, 新州卫生厅与各中学配合,为青少年提供新州免疫计划中推荐的疫苗,详见上图。
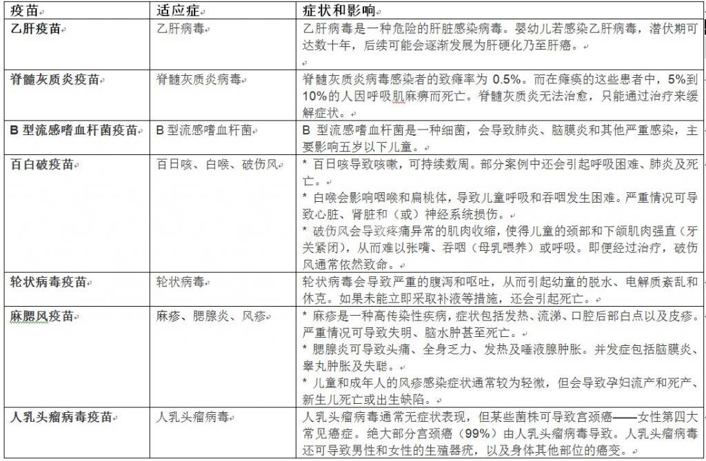
这些疾病对不同年龄儿童的影响有多严重?
以下是新州孩童按照新州免疫计划所需接种的疫苗、适应症,以及这些症状和影响:
(点击图片,加入移民交流群)
信息来源:联合国儿童基金会官网
如果生病了,能够延迟接种疫苗吗?
孩童的疫苗接种如此重要,有的家长会问,如果不巧碰上一些情况,比如孩子生病的话,那么能够延迟接种疫苗吗?
新州的卫生部门介绍,儿童接种疫苗的日期应尽可能接近预定的关键日期。这是因为每次给婴儿和小孩接种的疫苗剂量都是精心确定的,以便尽早为他们提供保护。拖延接种疫苗,这让孩子得不到保护的时间就会不必要地延长——而这种情况往往发生在孩子处于某一年龄段时面临某一疾病最常见或最严重的时候。
如果小孩身体上有一些小毛病时,家长自然就想延迟接种疫苗。但实际上,即使他们流鼻涕或有轻微的感冒,仍然是可以注射疫苗的。
澳洲的卫生部门和医学专家建议孩童准时接种疫苗,不要因为小病而延迟接种疫苗。如果孩子得了小病,但发烧没有超过 38.5°C ,那么他们就可以安全有效地接种疫苗。
如果家长不确定孩子的免疫状态以及当时的身体状况是否适合接种疫苗,请向家庭医生或免疫接种机构进行咨询。及时接种疫苗是防止自身和社区患上可预防的严重疾病的理想方式。因此,请家长提前与医生或护士预约,并保存接种疫苗的日期。
健康的体魄让孩子更好地成长。 (网络图片)
疫苗安全吗?
疫苗的原理其实是通过激活免疫系统对特定疾病的免疫反应,疫苗可以帮助人体的免疫系统更高效地抵御感染。未来如果病毒或细菌再次侵袭人体时,免疫系统就知道如何应对了。
据澳洲的卫生部门介绍,疫苗是安全有效的。所有给予澳洲儿童接种的疫苗都经过仔细测试,以确保其安全有效。在澳洲药物管理局(Therapeutic Goods Administration ,简称TGA)办理注册以允许使用之前,这些疫苗必须通过三期的临床试验,以测试疫苗的安全性、有效刺激免疫反应的能力以及是否存在任何副作用。
免疫的益处远远超过风险。然而,与其它药物一样,疫苗有时会引起副作用。这些副作用通常很轻微,而且持续时间很短,包括注射部位疼痛、肿胀、发红。严重的副作用很罕见。
在孩子接种疫苗之后,通常需要留在注射疫苗的地方进行15分钟的观察。
据寰球卫生组织的官网信息,任何获得许可的疫苗在准予使用之前都会经过多个试验阶段的严格检测,并且一旦投放市场,还会定期重新评估。科学家还在不断监测来自多方面的信息,以了解疫苗可能导致的任何不良事件。对疫苗的大多数反应,如胳膊酸痛或轻度发热,通常都较轻微且持续时间短。报告出现严重副作用的情况十分罕见,一旦出现会立即得到调查。
疫苗可预防的疾病产生严重危害的几率要远远大于疫苗产生危害的几率。例如,脊灰可导致瘫痪,麻疹可导致脑炎和盲症等等。疫苗不但几乎不会导致任何严重伤害或死亡,它所带来的益处也远远大于其风险。没有疫苗,会发生更多的疾病和死亡。
关于疫苗测试方法的更多信息请见澳洲联邦卫生部(Australian Department of Health)官网。
住在新州 在哪接种疫苗?
在新州,提供接种疫苗服务的有:
• 全科医生(GP)
• 原住民医疗服务机构
• 一些地方市政府
• 一些社区保健中心
又或者请致电1300 066 055联络当地的公共卫生部门,查询所在地区有哪些服务机构。
疫苗接种豁免的情况
有些孩子因健康条件不能接种疫苗,或者如果他们对疾病有天然免疫力,可能不需要接种疫苗。对于这样的孩子,医生可以在澳大利亚免疫接种登记系统(Australian Immunisation Register,简称 AIR)上记录其免疫豁免的情况。AIR是一个记录居住在澳洲的各年龄组人士疫苗接种情况的全澳注册系统。该系统记录所有在普通诊所和社区诊所进行的疫苗接种。这意味着有关孩子的免疫接种情况会保持新近并可进行查阅。
有关免疫接种豁免的英文信息,包括符合条件的医生名单,请访问澳洲联邦人类服务部的官网:humanservices.gov.au/medicalexemptions。
关于海外疫苗接种
如果孩子在海外接种了疫苗,请将这些证明(翻译成英文)提供给澳洲的疫苗接种机构。他们会检查孩子是否接种对了疫苗,是否符合澳洲的国家免疫接种项目计划表(National Immunisation Program Schedule)(出生至 4 岁期间)的要求。
如果孩子符合要求,澳洲的疫苗接种机构则会更新 AIR 记录。 如果孩子不符合要求,疫苗接种人员将会为提供一份疫苗补种时间表。 如果您最近抵达澳大利亚并需要翻译孩子的免疫接种证据,请在澳洲联邦社会服务部(Department of Social Services )官网上阅读更多关于免费翻译服务的信息。
(点击图片,加入移民交流群)
在新州,儿童入读幼儿园或入学等需要提供免疫证明。(澳洲新快网图片)
疫苗记录如何查看和保持?
在新州,孩子无论是要进托儿所或幼儿园、学前班还要是要报名上学,都需要提供孩子的免疫接种记录。
要查看孩子的免疫接种记录,可以获得一份免疫史声明(immunisation history statement)。请致电 1800 653 809 联络澳大利亚免疫登记处,以获取免疫史声明。这份声明仅列出获认可疫苗接种机构在 AIR 上记录的免疫接种。
这样一来家长就可以跟踪孩子的免疫接种记录,并且提供儿童保育或入学的免疫证明。
在这份声明上同时还会显示:
• 下一次疫苗该何时接种
• 逾期未接种的疫苗
• 免疫接种豁免
获得免疫史声明的最快方式是在线获取,通过: 澳洲政府官网 myGov(https://my.gov.au/),使用 Medicare online account ,或Express Plus Medicare手机应用程序。
家长可以下载Save the Date to Vaccinate(保存接种疫苗日期)应用程序,以便及时了解孩子的接种疫苗情况。只要下载这个应用程序,设置好家庭档案,这个应用程序就会创建为家庭而推荐的免疫日程安排。并且在应该接种疫苗的日期及时进行提醒。
如何了解孩子是否按时接种了疫苗?
家长可以通过以下方式查看孩子的疫苗接种记录:
* 通过myGov,在Medicare在线账户中查看。如果没有myGov账户,可以开设一个,并与您的Medicare 在线账户相连;
* 使用Express Plus Medicare手机应用软件。如果没有该软件,可从App Store、Google· Play™和某些使用Windows 10的移动设备和台式电脑上下载。
年满14岁以上的人可以通过以下方式查询自己的疫苗接种记录:
* 通过myGov网站登录或开设自己的Medicare在线账户;
* 使用Express Plus Medicare移动应用软件;
* 或拨打1800 653 809。
如果孩子的疫苗接种记录缺少某些信息,请让疫苗接种人员将相关信息发送至澳大利亚免疫接种登记系统。
(点击图片,加入移民交流群)
新州的《我的个人健康记录》小册子。(网络图片)
关于《我的个人健康记录》
所有在新州出生的孩子的家长都可以免费得到一本蓝色封面和封底的《我的个人健康记录》(Blue Book NSW)小册子。该蓝皮小册子记录了宝宝的身体状况、疾病、受伤情况、成长发育,还包括重要的医疗信息。里面也有关于免疫接种的详细信息。该册子有英语和包括中文在内的其它18种语言版本。
出生在新州以外但居住在新州的儿童也可以免费获得这本蓝皮册子。家长可联系Better Health Centre。
Better Health Centre, PO Box 672, North Ryde BC NSW 2113
Phone: (02) 9887 5450
Email: nslhd-bhc@health.nsw.gov.au
(信息来源:澳媒)




















