(点击图片,加入移民交流群)
1、
缅甸华商被杀,
商会发出警告
2020年5月11日,缅甸华人圈里都在传一个视频,视频中,一名开车男子被四名骑摩托车的男子碰瓷,四名男子将车上男子拉出殴打,实施抢劫,收关用刀将其捅死。
被害男子正是来自中国浙江的商人严某。光天化日,众目睽睽,居然发生这样的事情,让缅甸华人感到气愤的同时,也为自己的安全担心。就在本月初,缅甸还发生了一起类似的恶性案件,一名在当地开金店的中国商人,被三名歹徒闯入店中抢劫后杀害,而这三名歹徒,也都是中国人。后来这三名中国人被抓,被公开枪决。
这段日子以来,受到疫情的影响,经济受挫,人心焦虑,本来治安就不是很好的缅甸,更是人心惶惶。
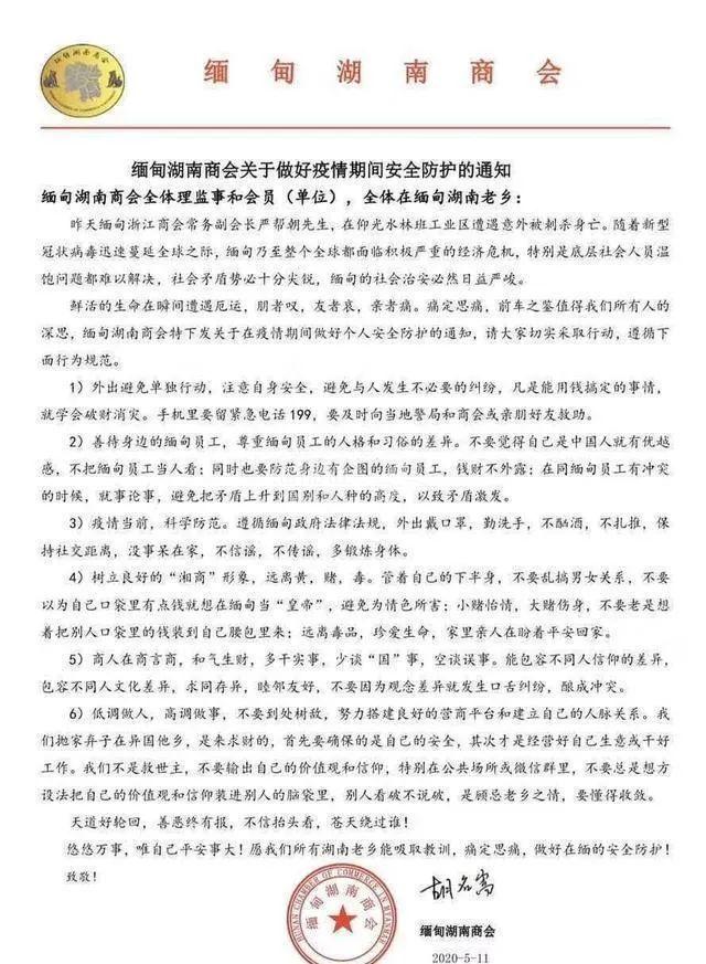
悲剧发生之后,缅甸的各个华商会纷纷发出通知警告,在为死者哀悼的同时,也提醒大家这段时间注意安全,其中,缅甸湖南商会的通知却引起了不小的争议。
湖南商会的通知里说:“树立良好的湘商形象,远离黄、赌、毒。管着自己下半身,不要乱搞男女关系,不要以为自己有点钱就想在缅甸当‘皇帝’,避免为情色所害:小赌怡情,大赌伤身,不要老是想着把别人口袋里的钱装到自己腰包里来……”
(点击图片,加入移民交流群)
这样的措辞,不得不让人联想到死者的生前作风,引来一些人的抗议。因为在他们眼中,死者严某生前从不乱搞男女关系,也不仗势欺人。湖南商会也觉得此时用这样的措辞不妥,立即发出道歉,说明不是针对死者,而是提醒自己的商会会员注意言行举止。
近些年来,前往缅甸做生意的中国人越来越多,这里特殊的地理位置和市场资源,让一些人赚到了钱。但在中国人赚钱的同时,也招来了嫉妒、不满和仇恨。
2、
有钱的中国人
中国人去缅甸,已经有上千年的历史。
这个与中国西南接壤的国家,一直承担着接收中国难民的任务。尽管中国疆域辽阔,但“普天之下,莫非王土,率土之滨,莫非王臣”。皇权所至,没有几个角落不被影响。于是,在中国走投无路的难民们,只好冒死穿越边境,前往缅甸这样的蛮夷之地,自我放逐于中华之外。
最盛名的,就是南明的永历皇帝朱由榔,被清军追得走投无路,带着残兵败将逃到了缅甸,结果虎落平阳,被缅甸国王软禁起来,送给了“平西王”吴三桂,后者用弓弦将朱由榔绞杀,南明覆灭。
(点击图片,加入移民交流群)
在缅甸人眼中,逃难来的中国人往往衣衫褴褛,狼狈不堪,可是当这些中国人站稳了脚跟,就会迅速致富,成为当地有钱人的象征。当初跟随永乐皇帝逃难来的士兵,一转眼就自己开辟了一座城镇,选举出自己的土司,与中国通商往来,成为缅甸较为富足的城镇之一,这便是果敢。
缅甸人把这种情况归结为中国人的精明和勤奋,以至于当地有一句俗语:“像中国人一样挣钱,像印度人一样存钱,不要像缅人一样浪费钱。”
中国人,就是有钱人。这已经成为了缅甸人几百年来的共识。
缅甸历史上多次与中国发生战争,其中清朝乾隆年间就有四次大战,但战争并没有在当地引起巨大的排华情绪,不管是当地华人,还是经常来往边境的商人,日子照过,生意照做。
直到1962年,缅甸的军政府领导人奈温发动了“社会主义政变”,夺取了政权,开始将所有工业国有化,并禁止华人拥有土地、汇款、领取营业执照和行医。这种政策从根本上动摇了华人在缅甸生存的根基,大批华人离开缅甸。1967年,中国爆发文革,缅甸也深陷军政府独裁的泥潭,民众怨声载道。为了转移国内矛盾,奈温政府煽动民众情绪,将不满引到华人身上,爆发了缅甸历史上最激烈,较大规模的排华运动。
大批华人的商铺被劫掠烧毁,华语学校被收归国有,华人生活被处处限制。没有了华人自由从事经济活动,缅甸也迅速从一个亚洲富裕国家开始衰落,到了80年代末,缅甸已经是全球最不发达的国家之一。
(点击图片,加入移民交流群)
转机出现在1988年,那年7月,缅甸全国都爆发了反对奈温的大游行,民心所向,奈温只能下台。新政府上台上,懂得了“发展才是硬道理”,“饿肚子不是社会主义”的真理,大力发展经济,吸引外资。
中国人,终于又回来了。
1990年,缅甸华人不过30万,到了2008年就增长到100万,2012年增长到了160万。中国人的回来,意味着金钱的回来。唐人街重新在仰光开张,缅甸五大银行中,有四大银行的主人是华人,缅甸的玉石出口贸易,也基本上是华人的天下。
在缅甸第二大城市,也是缅甸的经济中心曼德勒,40%的居民是华人,被戏称为“云南省曼德勒市”,中国人,已经牢牢抓住了这座城市,乃至这个国家的经济命脉。
(点击图片,加入移民交流群)
曼德勒尽管是缅甸经济最发达的城市,但这里目前的现状还比不上中国的90年代。在中国你的资产可能只是一个普通人家,可是到了这座人均年GDP不足1300美元的城市,你就成为了富人。
但曼德勒较大的吸引力,是丰富的资源和市场,矿产、贸易、基建,在中国人看来,处处都有暴富的机会。有财力者,可以投资100万美元在此开采金矿,财力一般者,带着几万十几万人民币来“赌石”,一刀下去,决定你是暴富还是破产。
野蛮生长的曼德勒,充满了机遇、诱惑和危险。
尽管这座城市经常受到电力不足的困扰,但一到夜晚,仅有的电力依然可以支撑灯红酒绿的色情场所。当然,这些在当地算高档消费的场所,往往都是为富裕的中国人量身定制,色情KTV里,较流行的是中国网络歌曲,浓妆艳抹的缅甸小姐一边贴在嫖客们身上,一边唱着《老鼠爱大米》、《爱情买卖》,在缅甸人看来,这就是最奢华的享乐。
(点击图片,加入移民交流群)
太容易被当成富豪,尽享缅甸夜色的中国商人,有些就飘飘然了。他们看不起缅甸的穷人,甚至有人看到漂亮姑娘就问:“包她一个月要多少钱?”廉价的缅甸,让他们真的以为有点钱,就可以“为所欲为”。
(点击图片,加入移民交流群)
3、
有刀的缅甸人
其实,在缅甸人的心里,强大的中国从古至今都是威胁。从元朝开始,两国之间就不停地兵戎相见。
到了近代,缅甸的遭遇又和中国极为相似,都是不停地遭受外国列强的殖民、入侵,成为受压迫的民族。我们都清楚,中国近代史因为屡次被列强欺辱,造就了“仇外”的国民性格,缅甸人也是一样。




















