垄断中国市场13年、开机1次3万块:这家美国企业凭什么?

来自:华人瞰世界 0 0 2019-08-12

..

点击图片,加入移民交流群


国产机器人要想赶超达芬奇,跟在屁股后面模仿不是出路,最合适的可能是另辟蹊径、换道超车。


· 华人瞰寰球精选推荐 ·


本文授权转载自公众号:正解局

ID:zhengjieclub


..

点击图片,加入移民交流群


前不久的夏季达沃斯论坛上,一台叫“达芬奇”的机器人引起了人们的关注。


其实,这个能“手”剥葡萄皮,再准确缝合起来的手术机器人,早已临床使用了20年,做了几百万台手术,如今已经“进化”到了第4代。


凭借达芬奇,美国的ISRG(直觉)公司2017年营收达到了31亿美元。国内一台达芬奇要2000万元左右,是国外的价格的两倍。


达芬奇如何垄断手术机器人市场20年?


中国的手术机器人能不能有一日之内与之比肩抗衡?



1. 行业首要,垄断市场20年  


达芬奇机器人出自美国的ISRG(直觉)公司,凭借这个单品,2017年的营收达到了31亿美元。


2000 年上市之际,直觉公司的股价才合每股9美元,可是到了2018年,直觉公司的股价较高时达到了574美元,市值超过600亿美元。年均上涨40%,回报率甚至超过了大名鼎鼎的谷歌。

..

点击图片,加入移民交流群

 

..

点击图片,加入移民交流群

凭借“达芬奇”,直觉公司(也译作直觉)

的市值如今超过600亿美元


直觉公司在投资市场上的风光无限,正是得益于达芬奇手术机器人。从2000年正式被FDA(美国食品药品监督管理局)批准进入临床起,达芬奇就一直垄断手术机器人的全球市场,行业首要的地位,无人能撼动。


达芬奇称霸了手术机器人界整整20年。根据2017年的数据,达芬奇机器人在全球一共销售或租赁了4149台,不仅市场份额远高于其他竞争者,价格也因为它的技术和制造垄断高居不下。至今仍保持着高达70%的毛利率、30%的净利率。

..

点击图片,加入移民交流群

 

..

点击图片,加入移民交流群

截至2017年6月,全球共有4149台达芬奇,

亚洲的数量占13%


像ASML的光刻机一样(后台回复关键词“光刻机”,获取文章),达芬奇手术机器人的“暴利”,建立在技术专利和制造的垄断,就连在美国这么高度竞争的市场中,达芬奇20年来也一直没有对手,这不得不说是一个“奇迹”。


一套达芬奇的售价,在美国大概是60万~250万美元。卖给中国的价格却要贵出一倍,要2000万元。


当然,这只是机器人本身的价格,还不包括它的服务费用和昂贵的耗材——机械臂。达芬奇机器人的机械臂,里面安装了芯片,只能用10次。从安装到机器人上面之后,每用一次倒计时就会减少一次。


这样一条娇贵的机械臂,在美国的售价大概在700~3200美元,而在国内的价格约为10万元人民币。


..

点击图片,加入移民交流群

直觉公司2016年销售额7.92亿美元,

其中较赚钱的是备件和耗材,占比50%之多



2. 技术+数据,达芬奇的垄断密码  


被医疗界称为业界神话的达芬奇,20年来始终称霸手术机器人行业,总归有着哪些不为人知的“达芬奇密码”?


达芬奇虽然不是最早出现的,但和别的品牌浅尝辄止的探索相比,直觉公司却敏锐地意识到手术机器人未来的趋势,并且专注于技术上的创新,这让它成了全球应用最广泛的手术机器人。

..

点击图片,加入移民交流群

..

点击图片,加入移民交流群

全球最早开发出手术机器人的几家公司,

绝大多数都在美国


早在上个世纪80年代,美国军方就对外科手术机器人用在战场上抢救伤员,表现出了浓厚的兴趣。好几支受军方资金支持的科研队伍,都从不同方向发力手术机器人。达芬奇机器人的技术,同样是源于拥有官方背景的SRI(斯坦福研究院)。


1994 年,在SRI工作的弗雷德里克·莫尔(Frederic Moll)博士在军方需求的背后,看到了这套系统巨大的商业价值,强烈要求把它商业化。然而当时几乎所有人,关注点都是让它像钢铁侠一样,变得更酷一点。

..

点击图片,加入移民交流群

..

点击图片,加入移民交流群

直觉公司创始人弗雷德里克·莫尔,

他敏锐地意识到手术机器人的巨大商业价值,

成为达芬奇领跑全球20年的重要原因


于是莫尔跟合伙人买下了机器人的技术授权,成立了直觉外科公司,拉来了包括菲尔德基金、摩根士丹利投资者在内的首要笔风投。


1997年,直觉把经过改造的新系统命名为“Lenny”(达芬奇幼名),随后这一手术系统更新的越来越先进,最终被命名为达芬奇手术系统。


就在达芬奇还在为了进入医疗市场不停迭代更新的时候,“伊索”(AESOP)——一种由手术医师声控的“扶镜”机械手,1997年抢先成为首要个被FDA批准在美国面市的手术机器人。

..

点击图片,加入移民交流群

..

点击图片,加入移民交流群

“伊索”(AESOP)系统在“达芬奇”之前通过了FDA许可,

引领着手术机器人走向了商业化道路


直到千禧年的年中,达芬奇才获得FDA批准,开始在普通外科手术中应用,2001年又获得在胸腔和前列腺切除术等手术项目的许可。


达芬奇虽然不是最早进入市场的,但是它加入了一定的人工智能程序,虽然只是一些简单的保护性动作反馈,但也足以借此超越了“扶镜”的2D内窥镜时代,率先开创了更贴近现实寰球的虚拟遥控动作+现实操作反馈的3D新纪元,也从此奠定了手术机器人行业龙头老大的地位。

..

点击图片,加入移民交流群

..

点击图片,加入移民交流群

达芬奇缝合葡萄皮画面


让达芬奇和其他品牌拉开距离的,除了符合医生使用习惯的专利技术优势以外,更重要的是它由此积累的临床数据和经验。


达芬奇机器人进入市场多年,很多操作它的医生已经习惯了这套系统,想要改变还是有一定的难度。曾经有家公司想请一些专家体验自己的产品,结果专家虽然认可它的机器人,但是他们早就习惯了达芬奇的操作系统,所以也不想改了。


在AI智能时代,大数据是更宝贵的财富。到2018年10月,达芬奇手术机器人在全球的手术量已经超过500万台。而中国成为达芬奇机器人最渴望得到的“天使之地”。

..

点击图片,加入移民交流群

 

..

点击图片,加入移民交流群

去年进博会期间“达芬奇”受国内医疗机构热捧


2006年,首套达芬奇被引入301医院。截至目前,在国内已有87套,手术量已经达到11.5万例,全球手术量更是高达600万例。


2016年,浙大一院以全年888台手术,蝉联了全球单台达芬奇手术机器人手术量的头名,而到了2018年,“宇宙首要医院”的郑大一附院,就以1198台手术,刷新了寰球单台达芬奇机器人年手术量的较高纪录。..

点击图片,加入移民交流群


..

点击图片,加入移民交流群

中国地区达芬奇机器人的手术量,

连年大幅增长


这些通过机器人做的手术,病例数据源源不断地充实着达芬奇的数据库。这些数据,才是手术机器人提升“智慧”的根本。



3. 万亿产业链,国产手术机器人如何超车  


据外媒公布的数据,预计手术机器人市场从2018年到2023年,将以22.75%的复合年增长率增长。2021年,全球市场规模预计将达到200亿美元,配合辅助设备和耗材,未来将形成万亿的产业链。


这块巨大诱人的蛋糕,不知道有多少国家和公司都想分到更多的份额。


去年年底,《日本产经新闻》披露,日本的川崎重工和医疗企业希森美康(Sysmex)共同开发的日本首要台国产手术机器人,可能在2019年问世。


有日本的业内人士估计,这台基本构造和动作与达芬奇相似的机器人“可能不会超过1亿日元”,价格比起旗舰版达芬奇的3亿日元,要廉价了不少。并且,该公司正在开发机器人的触感,达芬奇恰恰是因为没有这个功能,一直饱受诟病。


除了日本的企业要挑战达芬奇之外,在人工智能研究一直领先的谷歌,也和强生公司成立了开发手术机器人的项目,希望在2020年上市。有人猜测,谷歌公司的机器人可能将推动手术自动化,颠覆现有机器人的操作规程和原理,走人工智能+深度学习+大数据的路线。


当然,中国的科学家和企业也没闲着。我们自主研发手术机器人的起步时间和水平,甚至超出了许多人的想象。

..

点击图片,加入移民交流群

..

点击图片,加入移民交流群

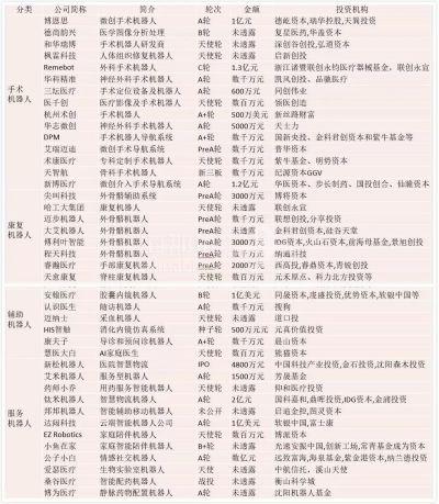
医疗机器人广阔的应用前景,

也获得了资本的青睐


海军总医院与北京航空航天大学联合开发的CRAS是国内手术机器人系统的先行者,首要代机器人1997年就首次临床应用。


中南大学湘雅三医院和天津大学共同研发的新型手术机器人“妙手S”2013年研制成功, 2014年4月开展首例手术。


2016年,由北京积水潭医院、北京航空航天大学、天智航公司和中科院等多家机构联合开发的“天玑”骨科手术机器人,拿到了正式的临床许可,这个全球只此的骨全科机器人,也是纯正的中国制造。

..

点击图片,加入移民交流群

..

点击图片,加入移民交流群

喜欢 0
收藏 0
0条评论
查看更多评论

移民工具箱

海那边公众号

新时代移民内参,为您开启 海外优质生活

微信 扫一扫

海那边移民

无需下载看项目,专家答疑

微信 扫一扫