有一日之内想回去了,再申请恢复中国国籍,这个操作可以有!
· 华人瞰寰球精选推荐 ·
本文转载自知乎
多多哥哥H的回答
(点击图片,加入移民交流群)
随着中国经济的快速发展,华人回流已成潮流。对那些已经入外籍多年的华人来说,如何恢复中国籍成为一个热门话题。
近日,知乎上网友多多哥哥H发的帖子《恢复中国国籍并不难,本人的申请已批准》火了
他表示:各种传说,说中国国籍多么难恢复,纯属是胡扯。本人白丁一位,也恢复成功了。
本人以亲身经历告诉大家:中国国籍可以恢复,手续很简单。只不过耗时长。北京要24个月。其他城市我不了解,只知道广东大约需要六个月(消息较可靠)。要回原户籍所在地办理。以北京为例,步骤如下:
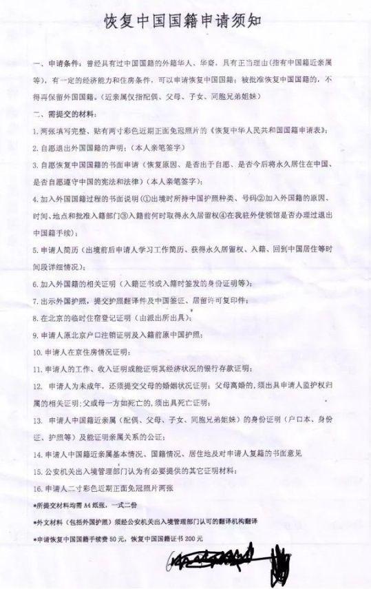
一、准备材料
根据下图“须知”,事先备齐材料
(点击图片,加入移民交流群)
二、递交材料
setp1:到位于小街的出入境管理处二层1号咨询台,跟工作人员说打算申请恢复中国国籍。
setp2:工作人员会用内线电话联系相关负责人,并安排你到11号“国籍事务”窗口与负责人见面。
setp3:耐心等待,因为11号国籍事务窗口通常无人值班。现场填写申请表,简历等,手写,允许涂改,然后递交申请即可。
三、耐心等待
等待24个月,中间不必打电话咨询进度,更不用催,因为催也没有用~~
注:这期间你依然是外国籍,该申请什么签证申请什么签证,该去哪儿去哪儿,该怎么生活怎么生活。
四、拿复籍申请批准文件,并做公证
到了24个月工作人员会打电话给你通知结果。如果没接到电话,就带上外国护照,自己跑一趟出入境,程序跟之前一样,先到1号咨询窗口联系国籍事务负责人。
如果已经批准了,会给你一张“中华人民共和国复籍证书”的复印件(见下图),并让你拿此复印件和外国护照,到出入境大厅东侧约100米的“双雄对外服务公司“做翻译公证。几天后拿到公证书。
注意:这只代表复籍申请已被批准,不代表已取得中国国籍。
(点击图片,加入移民交流群)
五、退外国籍
假设你的外国籍是A国籍,你就联系A国移民局或相关政府部门办理退国籍手续。到移民局或相关政府部门网站调研如何退国籍,把材料(含复籍证书的翻译公证)寄去,等待退籍证明。
六、恢复中国国籍
凭退籍证明,到小街出入境大厅国籍事务窗口,正式恢复中国国籍,流程如下:
1. 办理退籍证明公证,还是到小街出入境大厅东100米双雄公司翻译,1小时可取
2. 到国籍事务窗口,上交翻译件
3. 照相,收费250元(下图)
4. 会收到“中华人民共和国复籍证书”原件
5. 出入境会给人口管理总队发机要函
6. 一周后带着复籍证书原件及房产证结婚证等等材料,到位于南三环成寿寺的人口管理总队办理户口手续,人口管理总队会开出一张给你住址管片派出所的证明,凭证明到管片派出所落户口办身份证。
在澳洲生活加入澳洲国籍,有一日之内想回去了,再申请恢复中国国籍,这个操作可以有!





















