(点击图片,加入移民交流群)
提起技术移民,大家首先想到的无非是加拿大,澳洲,新西兰三个国家。为了能让各位移友清楚了解各个目标国之间的优劣对比,海那边特别策划本次“技术移民哪家强”专题,本期为加拿大、澳洲PK专场。
本对比表正在持续迭代中,欢迎各位网友补充完善,共同为还在纠结的移友们创造有价值的参考。
(备注:为了让大家看得一目了然,表中涉及的金钱均已按今日汇率折算成人民币)
抢名额&拼人品
首先关注的必须是申请条件,两国较大的区别是澳洲指定了职业列表(SOL),每个列表上的职业每年更新不同的配额,而加拿大自新政之后开始实行积分筛选,自高至低分批捞人。
可能大家对这两种制度的区别不是很清楚,简单来说就是澳大利亚政府是这么玩的,比如说针对注册护士(老年护理)/Registered Nurse (Aged Care),今年有2000个名额,满足要求的都可以去申请,申请完了就关闭,还想申请就等下次再开放。而加拿大政府是直接从申请名单里分批捞人,一次捞一定数量。这样的后果是什么?就是你得分一定得比别人高。要想得分高,要么你在加拿大工作或者生活过,要么学历特别高,要么英语特别牛,很好是能拿到offer。
所以看起来加拿大的申请要求跟澳洲差不多,实际操作中根本不是那么回事。同样的条件,申请澳洲可能是需要抢名额,而申请加拿大就是拼人品了。
(点击图片,加入移民交流群)
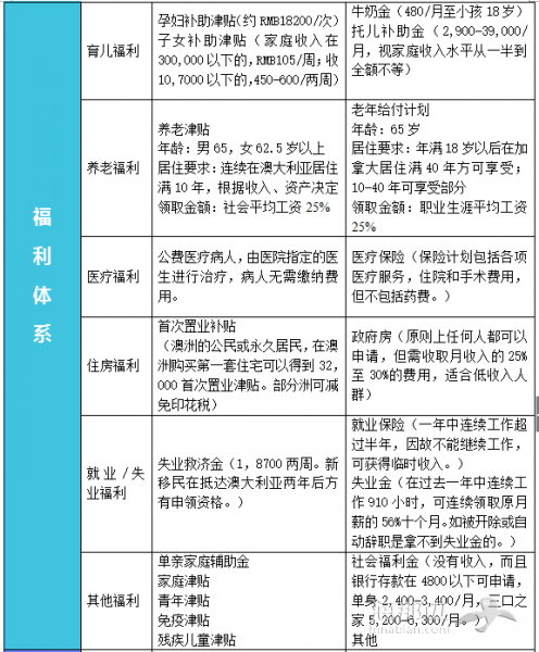
福利不是你想拿,想拿就能拿
咱这么费心巴苦要移民,一定程度上是为了能有尊严地享受到同等的福利,来看看两国的福利对比,其中最主要的区别有这几点:
养老金:澳洲的居住要求是10年,加拿大是40年,而且是满18岁以后。换句话说除非是在25岁之前移民加拿大,否则别想拿到全额养老金。年龄偏大的移友要考虑到这点,当然家底殷实的随意。
失业金:澳洲需要住满两年后才有资格领取,加拿大是半年。不过加拿大的限制条件较多,而且只能连续领取10个月。澳洲则无限制,只要有找工作的意愿但是找不到工作就可以一直领下去。不过谁也不希望自己混到靠领失业金度日吧。
住房这块加拿大的比较鸡肋,25%-30%的收入还是一个不小的比例,比较适合刚到加拿大的时候做为过渡吧。
(点击图片,加入移民交流群)
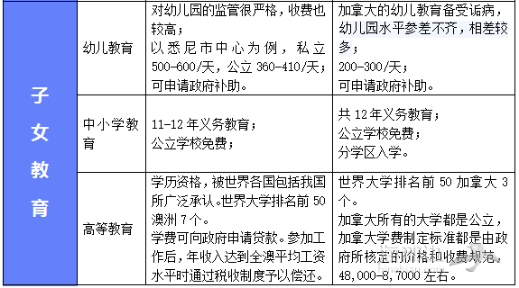
中小学是不要钱了,可这不还有幼儿园呢
看完福利就到了一个重头戏,子女教育。据我了解,身边的移友80%以上都把这个做为具有决定性的影响因素。客观上加拿大和澳洲的高等教育都属于寰球前列,中小学基本上也是公立学校的免费义务教育,不过要考虑学区的因素。
在幼儿教育阶段两国有一定的差别,而且加拿大没有教育部,教育各省负责,阿省等有高额补助,有的省一分补助都没有。澳洲学前儿童补贴要远高于加拿大。
(点击图片,加入移民交流群)
寰球上最容易就业的地方
在就业方面,经济上的强劲可以让澳大利亚称得上是技能劳动者的天堂,澳大利亚拥有较高标准的较低起薪,其在发达国家中一直保持极低的失业率,也让澳大利亚成为寰球上最容易就业的地区。中低技能劳动者及工程师等专业人才,在澳大利亚具有明显薪金优势;但高级技术人才,不如加拿大或美国。
(点击图片,加入移民交流群)
物价不高?加上消费税再看看
消费方面,加拿大与澳大利亚的物价总体都偏高,其中加拿大高于澳大利亚。所有商品的价格都不含消费税,澳洲的消费税为11%,加拿大的消费税为联邦税与省税之和,由于各省税率不一,消费税的税率也有差别。
(点击图片,加入移民交流群)
买房才能安家,中国人都这么想
购房问题也是中国人比较关注的。两国对于拿到绿卡的移友都没有购房限制,在价格上,主要城市的别墅中位价基本接近。但是考虑到澳币最近的汇率已经跌到十年较低位,对刚需移友来说,是购入房产的理想时机。
同时,澳洲对于首次职业有津贴补助及减免印花税等政策。
(点击图片,加入移民交流群)
还有其他杂七杂八的,自己慢慢看吧
(点击图片,加入移民交流群)
看完之后想吐槽,想分享,想感慨?请戳这里:移民澳洲还是加拿大?说说你的理由
测测你更适合加拿大还是澳大利亚 点这里
想了解更多澳洲技术移民?我们为你准备了课堂:
【澳洲移民免费课堂01期】码农的梦想——技术移民diy之IT职业专场
【澳洲移民免费课堂02期】为什么越来越多人抢着去南澳?
【澳洲移民免费课堂03期】中国工程师为何澳洲走俏?
【澳洲移民免费课堂04期】雇主担保移民有哪些技巧你必须了解的?
【澳洲移民免费课堂05期】偏远地区不偏远,489圆澳洲梦
想对加拿大了解更多?来这里向前辈提问吧:关于加拿大,有问必答






















