美国留学,正在迎来史无前例的大退潮!
根据美国国际教育协会发布的数据,在调研的828所美国高校中,57%的高校国际生人数出现了下滑。
另一份数据更加触目惊心。
美国2025年秋季招生,国际生人数同比下降了17%。与此同时,中国内地本科赴美留学人数减少了47.2%
接近腰斩。

曾经挤满了中国留学生的美国大学校园,正在发生前所未有的变化。
美国留学的降温,签证政策收紧是主要导火线。
2025年特朗普上台后,一系列的动作都是针对留学生。
比如一度暂停新的学签面谈,扩大对国际生社交媒体审查范围,甚至将部分敏感专业直接列入了拒签清单。

除了政策不稳定,越来越重的经济负担也是劝退中国家庭的另一重大因素。
美国高校学费年年飙涨,私立大学年均学费突破6万美金,更有甚者达到了10万美金。
有家长算过一笔账,按照目前美国高校的学费以及其他杂费,拿到本科文凭的总花费已经逼近40万美金(约282万元人民币)。

种种迹象表明,美国留学的大门正在变窄。
那中国内地留学生,都去哪儿呢?
在留学目的地排名前十的目的地中,亚洲正在成为成为新兴的增长点。

根据马来西亚教育全球服务中心(EMGS)发布的数据,2025年前3个季度累计收到了26,725份来自中国大陆的留学申请,在众多生源国中位列第一。
并且,根据2024年的数据,马来西亚已有56198名中国留学生,占该国国际学生总数的40.1%。这一数字相比2019年,翻了5倍。
内地学生去马来西亚留学,性价比是核心原因。
对比美国一年动辄三十万的学费成本,马来西亚留学一年学费在2-18万人民币之间,大大减轻了家庭经济负担。

(点击图片,加入移民交流群)
而教育质量方面,马来西亚多所大学在QS排名中稳步提升。
其实除了大学,马来西亚留学的家庭还存在低龄化的趋势。
这几年,越来越多的中国家庭送孩子去当地读国际学校。
一方面,当地教育资源丰富,有170+所国际学校,且学费比内地要便宜60%左右;
另一方面;在马来西亚读国际学校,就拥有了直通欧美和华侨生联考400分读内地985/211高校两条升学捷径。

(点击图片,加入移民交流群)
内地家庭之所以涌入马来西亚,便利的签证政策也是功不可没。
在马来西亚读书,陪读家长和学生都需要持有本地长居身份。
而办理马来西亚长居签证的方式也比较简单,存款+买房即可。
这就是大家熟悉的马来西亚第二家园计划。

(点击图片,加入移民交流群)
马来西亚第二家园计划针对不同需求和预算的家庭,设置了4种办理方式。
这其中性价比较高的就是金融特区计划和白银计划,申请条件如下:
金融特区计划:存3.2万/6.5万美金, 购买50万马币的房产。
白银计划:存15万美金+购买60万马币的房产。
关于办理马来西亚第二家园的详细费用清单和房源列表,扫码加微,预约移民顾问领取。(Tel18123652364)

这笔存款存在马来西亚银行,能享受4%左右的定存利息。
并且如果觉得资金流动性不强,在第二家园签证获批后,还能取出一半。
在全球10大留学目的地中,中国香港排在了第6位。
这一点也不意外。
要知道,在QS全球排名中,中国香港有5所高校未来TOP100。
而在QS亚洲排行榜上,中国香港有11所大学上榜,其中5所位居Top10。
这也是全球唯一拥有5所百强名校的城市。
在教育方面,中国香港是有绝对硬实力的。

(点击图片,加入移民交流群)
这两年港府放水,有超30万的内地家庭办理的香港身份,主要原因还是子女教育。
拿到香港身份,孩子不仅能享受香港的优质教育资源,还能拥有了香港、海外和内地三条升学路径。
比如持有香港身份的孩子通过香港DSE考试,考入港前8的大学的录取率约30%左右。
这8所大学是什么概念呢?
相当于内地985级别,甚至港前5直接对标清华、北大。
但是通过高考考入清北,录取率连2%都不到。

(点击图片,加入移民交流群)
此外,香港DSE成绩还受到海外超过300所高校认可,平均该成绩可以直接申请包括美国藤校、英国G5等世界顶尖学府。
更别提,拿到香港身份的孩子,还能参加华侨生联考,400分就能入读内地985/211大学。
另外,留学成本也是内地家庭办理香港身份的因素之一。
持有香港身份的子女,享受和本地学生同等的学费优惠政策,4年本科下来能省下50多万港币。

(点击图片,加入移民交流群)
而办个香港身份,几万块钱就能搞定,并且不同人群都能找到适合的方式。
比如高学历和高收入人群,可以通过高才通计划拿香港身份。
申请香港高才通计划的条件比较简单,250万港币的年收入和百强名校毕业生二者满足其一即可。
如果是有名企背景的高技术人才,申请香港优才计划就比较合适。
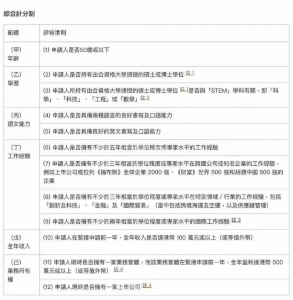
香港优才采用的是打分制,12条标准达到其中6条即可。
以下是评分表,大家可以自测下。

(点击图片,加入移民交流群)
而对于条件一般,但有计划去香港进修的人来讲,留学移民就是一条门槛比较低的方式。
只需要你在香港读一年的书,即可申请。
如果你属于香港紧缺人才,还能通过香港专才计划拿身份。
办理香港专才,只需要拿到香港雇主的工作offer且该职业属于本地紧缺岗位即可。

(点击图片,加入移民交流群)
这种方式灵活性比较高,可以在他雇,也可以自己在香港开公司,通过给自己发工作offer的形式来办理香港身份。
总的来说,目前给子女做教育规划正在变得更加理性和务实,强调确定性成为了众多家庭考量的主要原因。
如果您计划移民,但不清楚哪种方式更适合自己,长按下图加移民交流群,预约海那边资深顾问为您量身定制移民方案,更有专业团队为您把关各个环节,提升移民成功率。














