近年来,我们把大门敞开迎接国际旅人,单方免签朋友圈已接近40国。但是许多发达国家貌似“并不领情”。
目前跟我们互免普通护照签证的国家有25个,单方面允许中国公民免签入境的国家或地区有27个,除了韩国跟新加坡以外,其中大多数都是冷门的小国家。
免签数量这么少,大部分还不是发达国家,这给有国际出行的群体带来诸多不便。

因为多数发达国家的签证流程都很繁琐,遇到旅游旺季,有些国家还要提前3个月预约,面谈等待期较长。
比如说欧洲的申根签证,得准备好护照,行程单,住宿证明,往返的机票,并且得购买保险(保额≥3 万欧元),另外要出具资金方面的证明,提交在职/学生证明等差不多20项材料。有些国家还要求进行翻译以及公证。
但是办法总比困难多,2025年普通人想实现“全球通行”,可以参考以下三条路径。
根据亨利护照指数(HenleyPassportIndex)发布的2025年全球护照免签排名数据,新加坡护照以免签195个国家和地区再次荣登榜首。
日本紧跟在后,免签目的地数量达到了193个。芬兰、法国、德国、意大利、韩国和西班牙则以192个免签目的地并列第三。
目前国内不承认双重国籍,为了免签而选择放弃中国国籍,未免有些得不偿失,不到万不得已不建议选择这条路径。
巴拿马旅行护照由巴拿马政府于1987年推出,旨在吸引全球投资者。虽名为“护照”但实际为一种全球旅行通行证。
不用移民,而且不影响中国国籍,可同时使用。
巴拿马这个国家称得上是广州人在南美的“第二故乡”,而且华人占了总人口的8%。而这些华人当中,八成竟然来自广州市的花都区。
巴拿马旅行护照可免签进入140多个国家和地区,包括欧盟、英国、新西兰、新加坡等发达国家和地区组织。
申请条件:
年满18周岁,品行良好。
在巴拿马国家银行存入约25万美元(5年定期),每月领取利息至少850美元。
无语言学历居住要求,30个工作日内获批。
存款持有5年后可取出,如果想要续签,只要保持存款,并且满足每月能达到850美金的利息就能满足条件。
按目前巴拿马4.4%的存款利率来算,存25万美金,而且每年能够收获10200美金(约74万人民币)的存款利息收入。在国内低利率环境下,这笔投资还是相当划算的。
(点击图片,加入巴拿马移民交流群)
但是这个签证有一个短板,就是不能申请永居绿卡,存款取出来身份也没了。
如果你想申请巴拿马永居签证,可以在当地购买 30 万美元的房产,5年后房产可卖出,不影响身份。
后期可以跳板西班牙公民身份,曲线拿到欧盟护照,可在法国、德国西班牙等欧盟27国以及瑞士、挪威冰岛列支敦士登欧洲经济区4国自由居住、工作学习享受当地公民同等的教育、医疗等福利。
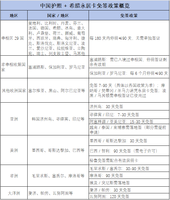
如果你的主要出行范围在欧洲,建议申请一些申根国家的绿卡,不仅可以免签证畅游29个申根国,还能利用申根国+中国护照的影响力,畅行全球更多国家。
1.马耳他永居绿卡+中国护照
马耳他是全球唯一一个同时是申根国、欧盟成员国、欧元区和英联邦成员国的国家。
马耳他也在我国的单方面免签国朋友圈里,这个国家总人口只有56.3万的欧洲小国,但87%的移民都是中国人。
仅需1.4万欧起租房就能全家四代一起移民,获得马耳他永居绿卡,而且这个身份可以传承给下一代。
马耳他永居身份,不仅可以免签自由畅行29个申根国,还可便捷进入多个欧盟及地中海周边国家。
(点击图片,加入移民交流群)
2.希腊永居卡+中国护照
希腊身为欧盟以及申根区的成员国,仅需25万欧元购置房产,就能够获得可以永久居住绿卡。
(点击图片,加入希腊移民交流群)

















