高考刚刚结束,全国高考报名人数也揭晓了。
2024年全国高考报名人数达到1342万人,比去年暴涨51万人!
这是连续7年创历史新高,并且首次突破了1300万大关。
并且这1342万人中,有413万为复读生,占比高达30.7%。
这是什么概念呢?
今年本科招生人数约为450万,也就是只比复读生多了37万。
足以可见今年竞争有多残酷。
高考人数年年攀升,但另一组数据却耐人寻味。
根据公开数据,作为全国教育最强的两座城市——北京和上海的报名人数却只有6.8万和5.8万。
可能有人会说北京、上海属于直辖市,人口规模和省是不能比的,考生数少也正常。
真是这样吗?
我们拿河南省举例,河南常住人口为在9815万左右,高考报名人数为130万。
而上海的常住人口为2487万,高考报名人数却仅5.8万。
这其中的数据差,你细品。
不仅总人数少,这两个城市的近几年来报考人数还在持续下降。
北京、上海这两座中国最有名的大都市,无论是基础教育还是高等教育,资源以及水平在全国范围内都是数一数二的,并且针对本地学生还有各种高考福利,那什么每年报考人数却不断在减少呢?
究其原因,还是因为大城市能接触更多资源和机会,这些家长们早早的就为孩子避开高考,选择了另外的升学捷径。
那就是华侨生联考。
华侨生联考,相信家长们都不陌生,很多自媒体也都在科普,但是也有不少夸大其词的部分。
比如400分就能上清华、北大。
去年通过华侨生联考考入这两所大学,需要多少分呢?
理工类录取分数线是689分。
这分数线,放在高考里也是拔尖的。
既然录取分数线不低,为什么还有那么多家长给孩子规划华侨生呢?
这就不得不提华侨生联考试卷的特点。
华侨生联考试卷总分750分,采用的是“3+2”模式,也就是3门主修科目(语文、数学、英语)加理科或文科。
其中理科为物理和化学,文科为历史和地理。对比高考,不考政治和生物。
并且,在试卷难度方面,华侨生联考70%的考点是基础知识也就是初中到高一的水平,而高考大部分考点在于难题。
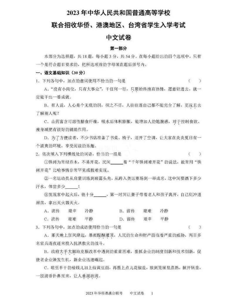
附上2023年高考与华侨生联考的语文试卷,大家对比感受下。
总的来说,在高考面前,华侨生联考试卷难度堪称小弟。
试卷难度低,录取率却非常高。
2023年华侨生联考报考人数7238人,录取人数5116人,本科录取率达到了70%,而我们高考多少?
30%左右。
除此之外,985、211以及双当先大学通过华侨生联考录取了4371名考生,综合录取率达60%以上。
因此,如果孩子高考在四五百分的水平,那通过华侨生联考考个五六百分也不是什么难事,这也就等于降了100多分就读大学。
通过华侨生联考,虽然考清华、北大这两所国内有名名校有难度,但是对于学习一般的孩子冲刺一本重点大学还是非常容易的。
那如何规划孩子的华侨生身份呢?
获得华侨生报考资格的身份有两种:港澳台身份和华侨身份。
对于港澳台考试需要满足永居居民身份,并且办理了回乡证才能申请。
(点击图片,加入移民交流群)
目前,为孩子规划华侨生联考的家庭,大部分办理的是香港身份。
获取香港身份的方式有很多,并且难度也相对比较低。
比如香港优才计划,采用的是打分制,适合本科以上学历,且有大厂工作经验或者高管经验的人申请。
再比如香港专才计划,如果你属于香港紧缺人才,那只用在香港找个雇主担保就能轻松拿到身份。
如果个人条件一般,还可以申请香港进修移民,交点学费在香港读个一年的硕士即可。
香港身份办理成本比较低,几万块就能搞定,但是难度是拿永居。
(点击图片,加入移民交流群)
因为通过各项人才引进计划拿到的香港身份,都是一张临时身份证,需要续签满7年才能申请永居和办理回乡证。
按孩子18岁读大学这个年龄计算,则需要在孩子12岁的时候就已经成功拿到了香港临时身份,而再算上办理和审理的周期,如果是想通过香港身份来参加华侨生联考,最晚也要在孩子10岁左右的时候开始规划了。
(点击图片,加入移民交流群)
如果是通过华侨的身份报考,则需要拿到海外永居或者长居身份。
性价比高且办理比较多项目的是马耳他永居、希腊买房移民以及马来西亚第二家园计划。
办理马耳他永居,有租房和买房两种形式,这两种方式还对应着不同的捐款金额。
租房整体办理成本比较低,5年房租+捐款,超不多需要11万欧左右。
缺点是这笔支出来收不回来。
(点击图片,加入移民交流群)
而希腊买房移民的较低门槛则是25万欧,花这笔钱买套房就能申请希腊绿卡。
将来不需要希腊身份了,可以通过将房子卖出的形式收回成本。
通过以上两种方式拿到身份后,还需要满足在考试前2年内,在当地居住满18个月才能获得报考华侨生的资格。
算上办理周期,至少得在孩子15岁的时候开始规划。
(点击图片,加入移民交流群)
而马来西亚第二家园由于只是海外居留身份,那居住时间则需要满足联考报名前的5年内,在马来西亚累计居住30个月以上。
马来西亚第二家园计划新政要求是,较低存50万令吉(约75万人民币)到当地指定银行即可,存款第二年可取出一半,如果想退出该计划那剩余的存款还能全部取出。
这几种方式,大家可以根据自己的条件、预算以及孩子的年龄进行综合的考虑。
(点击图片,加入移民交流群)
以上就是今天的分享,如果想了解更多移民方法,欢迎加入移民交流群,一起讨论。


























