截止到2021年10月2日,加拿大新冠疫苗全接种率达到71%。
(点击图片,加入移民交流群)
同时疫苗护照已经在加拿大多个省市开始实施,这也进一步提高了疫苗接种率。
(点击图片,加入移民交流群)
(点击图片,加入移民交流群)
BC省疫苗护照样式
BC省要求如果出入以下场所/活动:要求提供疫苗护照,10月24日前可以是至少已接种一剂新冠疫苗,之后需要完全疫苗接种,适用于2009年或之前出生的所有人(年满12岁人士),
50人以上的售票室内体育赛事
50人以上的室内音乐会、戏剧、舞蹈和交响乐演出
持酒牌的餐厅和小餐馆,以及提供餐桌服务的餐厅和小餐馆(室内与露天用餐区)
包括在酒庄、啤酒厂或酿酒厂内的品酒室
酒馆、酒吧和休闲酒廊(室内与露天用餐区)
夜店、赌场和电影院
健身房、运动及舞蹈设施或工作室
包括进行这些活动的娱乐设施或工作室
提供室内运动/健身服务的商户
适合年满22岁人士的室内成人集体和团队运动
50人以上的室内有组织活动
例如,婚礼接待以及(在殡仪馆外举办的)葬礼接待、有组织的派对、会议、贸易展览会和研讨会
50人以上的有组织的室内集体文娱课程和活动
例如,陶艺课、艺术班或合唱团排练
大专院校的学生宿舍
50人以上的室内青少年体育赛事观众
无需出示疫苗接种证明的场所举例
在以下地方,您无需出示疫苗接种证明:
杂货店、酒铺和药房
无酒牌、不提供餐桌服务的餐厅
例如,快餐店、咖啡店、商场餐饮区、美食餐车和外卖餐厅
附属于酒庄、啤酒厂或酿酒厂的不设座位的品酒室
当地的公共交通(卑诗运输局、运输联线及卑诗渡轮)
美容院、美发店和理发店
酒店、度假村、木屋和露营地
不包括省卫生官指令所提及的场景或活动,例如,有酒牌的酒店餐厅、婚礼接待或会议
不包括供客人使用的运动/健身设施
游泳池和滑冰场
不包括在这些场所举办的活动或成人体育运动
银行和信用社
零售店和服装店
公共图书馆、博物馆和美术馆
不包括在这些场所举办的活动
食物银行和庇护所
密室逃脱、镭射枪战、室内彩弹射击和电子游戏厅
仅限没有酒牌或不提供与食物相关的餐桌服务的场所
大专院校校内食堂
机场餐饮区和餐厅
医疗保健服务、康复或运动治疗计划,以及药物和酒精戒瘾支持小组会议
为有需要人士提供的社会服务
如以下活动:
敬拜服务
适合21岁或以下青少年的室内娱乐运动
K至 12 年级学生的课前课后活动
K至12年级公立和私立学校举办的学生活动
50人以下的室内有组织活动,除了成人体育运动虽然各省的疫苗护照节点时间不同,但是总体的需要出示疫苗护照的场所比较相似,具体可以查询各省官网。
接种新冠疫苗意味着什么?
通过接种疫苗不但是对自己和生活的社区的一种保护,同时也可以在一些关于新冠的限制措施中得到豁免,生活更加便捷,当然你仍然需要在公共环境(例如工作场所、公共交通)中遵循当地公共卫生建议,例如洗手、咳嗽和打喷嚏时捂住嘴、改善通风、公共环境中与他人保持距离。
(点击图片,加入移民交流群)
疫苗接种须知:
1.加拿大接种疫苗是免费的
2.在加拿大的12岁以上的人群就可以接种疫苗
3.怀孕或哺乳期妇女、有自身免疫性疾病、由于疾病或治疗而免疫功能低下的人群建议酌情接种疫苗。
4.有过敏、有出血性疾病、有相关病史、最近感染了 COVID-19 并接受了 COVID-19 治疗的特定药物,不确定是否应该接种 COVID-19 疫苗等情况的时候请咨询医生。
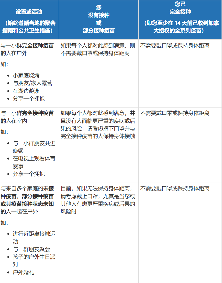
加拿大的大多数人现在已经接种了首要针疫苗,许多人很快就会完全接种疫苗。关于新冠相关的措施基于当前状态,并将随着疫苗接种率的持续增加和病例的减少而更新。接种疫苗后:(点击图片,加入移民交流群)
(点击图片,加入移民交流群)
(点击图片,加入移民交流群)
在加拿大的你,如何接种疫苗呢:https://www.canada.ca/en/public-health/services/diseases/coronavirus-disease-covid-19/vaccines/how-vaccinated.html#a1
根据你在的省份,到对应的网站上预约接种,获取疫苗护照。
护照。
(点击图片,加入移民交流群)













