来源 华人瞰寰球IDabcmedia
很多小伙伴出行时都习惯在行李上标注自己的姓名、联系方式甚至家庭地址,这样行李丢失后方便找回。
但是,已有好几名受害者,经历了令人意想不到的惊险,暴露了这个动作的巨大隐患!
据uschinews报道,华人时先生休年假从美国回国,为了防止错拿行李,他在自己的行李箱上详细的标注了地址和联系方式。
到了机场,时先生像往常一样办理托运,然而,“一夜之间变窦娥”的事情发生了:他的行李箱里居然被发现有一小包毒品!
一向处事稳重的时先生吓坏了,虽然他积极配合警方的各项调查,但还是险些被判入狱......
(点击图片,加入移民交流群)
据机场工作人员称,此类事情已经发生不止一次。很多不法分子会利用乘客行李箱上的信息进行犯罪。
有一些犯罪分子会趁着行李运送的时间段,找到那些行李牌上信息标注详细的行李下手,把犯罪物品(如毒品、赃款等)偷偷塞到这些行李中,再等到适当时机到行李牌上注明的地址取回赃物。
(点击图片,加入移民交流群)
巴西警方破获了一个活跃在里约热内卢国际机场的贩毒团伙,逮捕27人。这些人就涉嫌复制乘客行李标签,将装有可卡因的行李箱走私至国外。
警方说,乘客办理行李托运时,涉案的航空运营商员工复制行李标签,将多余的标签贴在装有毒品的行李箱上,带入机场控制区。
(点击图片,加入移民交流群)
这起调查起源于一件抵达荷兰首都阿姆斯特丹的行李,但行李标签显示它的目的地是巴西萨尔瓦多市。由于无人认领,它被送回巴西。有关人员借助X光检查发现,里面装有36公斤可卡因。而那个行李标签属于一对“无辜的老夫妇”。
“作案过程利用无辜乘客,”联邦警察瓦格纳·德梅内塞斯说,“这非常令人担忧。”
(点击图片,加入移民交流群)
近年来,贩毒团伙利用乘客行李运毒事件频发,“被运毒者”不仅人身安全受到威胁,还可能会变成替罪羊被警方拘捕。
上海海关2016年也处理了一起类似案件。两名中国籍旅客巴西圣保罗飞抵上海浦东机场入境时,被海关从他们托运的5件行李中查出了32瓶不同品牌的“红酒”。而这些“红酒”被海关检测出呈毒品阳性反应,后经鉴定含重达28.2kg的可卡因。
(点击图片,加入移民交流群)
这两名旅客被当场逮捕并予以刑事立案。审讯时,他们交代是回国前一日之内,朋友林某委托他们将2个存有红酒的行李箱携带入境,并支付了约500美元的"劳务费",对于红酒的真实情况他二人一无所知。
(点击图片,加入移民交流群)
还有今年早些时候,香港一位50岁的大妈因出于好心,帮一位老太太提行李,结果被判了死刑:因为这个行李箱里面装了1.8公斤的海洛因!
(点击图片,加入移民交流群)
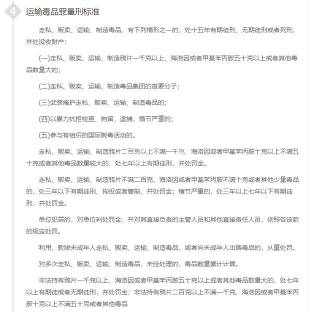
在中国,运毒、藏毒量刑非常重。在东南亚国家,只要被查出50克的毒品,就有可能被判死刑!
(点击图片,加入移民交流群)
此外,在行李上写明详细的家庭住址,即使没有被贩毒团伙利用运毒,也可能会引发安全隐患:要是你的行李被别有用心的拿走,然后根据上面的地址找到你家,后果不堪设想......
近期在加拿大温哥华机场,警察捉住了一名惯偷。据警方了解到,这个惯犯曾经偷到过一个价值上万加币的行李箱,然后根据上面的详细地址,实施了入室盗窃。
(点击图片,加入移民交流群)
所以大家务必谨慎小心!行李牌上可以留下你的姓名、手机或是E-mail地址,但千万别把家中地址也写了上去!
你无心的一个举动,可能就让你的私密信息暴露在不法分子眼中!记得时刻保护好自己的隐私,提防各种潜在陷阱!
(点击图片,加入移民交流群)
























