前几天,蔡依林开了一场个人演唱会,压轴节目请到小S一起合体演出,两人还当众来了个“热吻”上了热搜。
(点击图片,加入移民交流群)
u1s1,我真的被这两个人的状态惊到了。双双上了40的两位身材还是保持得像少女一样,蔡依林就不说了,小S可是三个娃的妈了,这身材谁看了不说一声姐真行。
(点击图片,加入移民交流群)
这个腰线,这个平坦的小腹,和年轻时完全没区别。
(点击图片,加入移民交流群)
多少人为了减肥无所不用其极,什么绝食、催吐、腹泻减肥法,到头来肥没减成,自己却落下了一身毛病。
最冤枉的是,现在很多年轻人肥胖都是水肿型的肥胖,这类肥胖一般是体内的水分,湿气较多,如果只是从饮食上减少摄入量,不加强自身代谢循环或内脏功能,是很难减肥成功的。
水肿型肥胖是怎么造成的?
其实年轻人水肿型肥胖较大的原因就是不良习惯引起的,比如经常熬夜玩手机、久站和久坐、宵夜吃个不停、饮食口味重、精神压力大等都会造成身体静脉循环不良,身体代谢下降,久而久之,就出现了喝水都会胖的水肿型肥胖身材。
简单来说就是,明明已经减少食量,体重也有下降,但是腰、腿依旧粗壮如前,这就能确认你面对的并不是想当然的“赘肉”,而是健康的大敌——水肿。

(点击图片,加入移民交流群)
如何判断自己是水肿型肥胖呢?
水肿主要的体型表现为:大饼脸、麒麟臂、大象腿、水桶腰、肉肉臀。
主要症状为:食欲一般,手脚无力,不喜欢运动,吃完饭浑身发软想躺下,嘴里发粘,尿不通,头发皮肤油腻,易坏肚子,小便频繁,早晨起来时眼睛浮肿等。
想知道自己是否水肿,有一个最简单的方法:早上起床后双手握拳,如果感到手指与手指之间有肿胀感或是肌肉阻碍,那么很不幸,你今天水肿了。
第二个方法用手捏自己腰上的肉,感觉软的是水肿型肥胖,感觉硬一点是脂肪型肥胖。
第三个方法,一喝水便想上洗手间,且不管如何补充水分,仍感觉喉干舌躁,这便是水肿体制现象。

(点击图片,加入移民交流群)
你以为水肿只是显胖?错!长期水肿,可能是身体在报警!
水肿反应出的是体内代谢循环状况,就像是人体内发生了“水灾”,它可发生在身体的任何部位,但是发作程度有轻有重。
对于可以自行消退的水肿,尚且不足以为虑,但是对于长期在固定部位出现且指按压后有明显的凹陷的水肿往往预示着肺肾功能失调,淋巴循环不畅等疾病的出现。

(点击图片,加入移民交流群)
所以说,治疗水肿,不仅让身体看起来更纤瘦,更是对自己的身材和健康负责。
淋巴是人体的免疫系统,主要功能在于排除细胞中的废弃物,因此当淋巴循环不规律时,便无法有效处理体内毒素,进而造成身体酸痛、水分滞留、水肿的状况。
从淋巴着手,便能快速改善水肿问题。
肠道健康与淋巴关系密切
大肠每天都排出废物毒素,几十年下来,久未清洗的排泄器官—大肠,不断地滞留宿便,毒素,致癌因子,造成有害细菌大量繁殖,大量毒素不停产生,通过大肠的再吸收,成为血液污染的源头。血液的污染会造成体质恶化,淋巴腺阻塞,免疫力降低等二次损害。
同时,肠道因毒素和废物的大量堆积、阻塞而蠕动缓慢,从而也增加了其他消化器官的工作强度,淋巴,和肾脏便是其中之一。
因此,给肠道洗洗澡,排出毒素,恢复其规律的功能,自然能减轻淋巴的负担,继而帮助身体消肿。

(点击图片,加入移民交流群)
如果这些好处都没让你心动
Puriin Spa
的半价活动了解一下?
(点击图片,加入移民交流群)
不用吃药
不用节食
不用疯狂健身
采用对身体
完全无副作用
的高浓度纯净水

(点击图片,加入移民交流群)
让肠道内堆积了无数年的
顽固油脂毒素等
顺利脱落并排出体外
整个过程无痛无害
不掺和任何化学元素
利用物理水动力
让身体自然排毒瘦身

(点击图片,加入移民交流群)
一次大肠水疗
能让体重瞬间减少两斤
一个疗程下来
小蛮腰迅速Get

(点击图片,加入移民交流群)
结肠水疗
和医院的洗肠
完全不同
水疗完全采用
符合人体工学的设计
让你全程自然排毒

(点击图片,加入移民交流群)
只要肠道干净了
身体自然就瘦了下来

(点击图片,加入移民交流群)
并且
拥有健康的肠道
还能有效改善失眠长痘
情绪紧张压力大
等多种问题
让你在拥有好身材的同时
保持完美精神状态!

(点击图片,加入移民交流群)
Puriin Spa
是大温最专业的水疗中心
坐落于温哥华市中心万豪酒店

(点击图片,加入移民交流群)
离大温各个区都很便利
天车或开车都能直达

(点击图片,加入移民交流群)
中心配有较高端的水疗设施
水天使水疗仪
这在温哥华只有三台
全部都在这里

(点击图片,加入移民交流群)
这种水疗仪
只有专业诊所才能使用
一般的地方是没有的

(点击图片,加入移民交流群)
水疗房采用恒温设计
中心所有纯净水的温度
都不会超过39.8℃
保证水疗过程的舒适度

(点击图片,加入移民交流群)
Puriin Spa
严格把控卫生安全
所有的水疗设备都有
卫生部合格证!
还是市政厅卫生部培训基地之一

(点击图片,加入移民交流群)
中心设备经美国FDA
Health Canada
以及温哥华卫生部
三重检验认证

(点击图片,加入移民交流群)
水疗导管
一客一换
保证全程干净卫生

(点击图片,加入移民交流群)
Puriin Spa
为每位顾客配置专业水疗师
和一对一咨询师
建立私密档案
提供量身定制服务

(点击图片,加入移民交流群)
水疗环境全程私密
顾客会在单人的水疗室
全程隐私的环境下
无痛舒适排毒

(点击图片,加入移民交流群)
一次水疗
立马能瘦好几斤
真正的闪电瘦身

(点击图片,加入移民交流群)
(点击图片,加入移民交流群)
预约热线:604-428-6398
#200-1128 West Hastings St
Vancouver
网址:Puriinspa.ca
附录
结肠水疗Q&A
如果你有以下情况,结肠水疗再适合不过:
️最近三个月到半年体重变化大
️入睡困难,梦多,起床疲惫
️全身无力且长期疲惫
️偏头痛
️眼睛,脚踝部分水肿严重
️便秘或是腹泻现象交替出现
️口气,体味严重
️脾气急躁
结肠水疗的受众群体不分年龄,性别。对于健康的人,结肠水疗是基于预防或排毒养颜的观念。
对于肠胃本身功能欠佳,或便秘的人而言,结肠水疗有助于清除你体内的毒素和废物,循序的回复你肠道敏感度和蠕动力,还你自身代谢能力。
如果您有口臭体臭,肚子突出,色斑暗疮,肥胖水肿,入睡困难,失眠多梦,常年乏力疲惫,血脂高,尿酸高,血糖高等问题,结肠水疗就显得更加重要了。

(点击图片,加入移民交流群)
实际进行过结肠水疗的人们,都可以了解结肠水疗其实是一种很舒服又轻松的过程。
在水疗进行中,腹部只会有轻微的胀气及排气的感觉,随着毒素的离开,全身舒畅。全过程基本上是种隐私,干净又舒适的保养疗程。
水疗疗程时间约40分钟到60分钟不等。如果你是首要次进行结肠水疗疗程,全程大概需要一个半小时左右。
水疗师会针对您的健康情况做详细解说,并耐心回答您的任何问题。其后疗程均可在1小时到75分钟内完成。
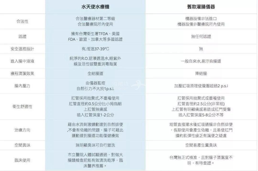
水疗和灌肠的区别好比温泉与一同水洗澡:灌肠往往只能作用于地位结肠部分,而结肠水疗因水量与水压的不同,可全面清洗约1.5米的整根结肠。
灌肠往往使用一定的药物添加剂,利用“刺激物”刺激肠壁,引起肠蠕动而促进排便,具有一定不适感。
结肠水疗全程过程则是在一个干净,隐私的环境下进行,温和舒适。Puriin在Downtown的万豪酒店内,私密的服务环境保证确实的隐私。

(点击图片,加入移民交流群)
让你自然健康瘦瘦瘦
赶快扫一扫二维码
一对一私密咨询
(点击图片,加入移民交流群)



















