许多华人朋友在回国的时候,都会想方设法从国外带点“土特产”,尤其是各种山珍海味……

(点击图片,加入移民交流群)
但你知道,这样做的风险有多大么?
去年,一位男子颜某从墨西哥坐飞机回国时,带了两大行李箱花胶,价值超过250多万元。

(点击图片,加入移民交流群)
情景示意图
颜某没有对这批花胶进行申报,结果被中国海关发现,而且查出这些花胶均来自一种叫做加利福尼亚湾石首鱼的濒危野生动物,
最近,北京四中院以走私珍贵动物制品罪,一审给颜某直接判了有期徒刑10年,并没收财产20万元……
你没看错,判了10年!
是不是感觉心里一惊——
话说,新西兰也是一个海产品极其丰富的国家,尤其是这里的海参和花胶,在国内更是鼎鼎有名啊!
那以后,这些土特产,还敢带了么?
为了利益铤而走险
结果“闯关”失败
先来仔细看看文章一开始提到的那个带石首鱼花胶的颜某案例。
根据北京日报的报道,去年3月,39岁的被告颜某乘坐航班从墨西哥蒙特雷出发,经韩国仁川转机,于23日10时许抵达北京首都国际机场T3航站楼。

(点击图片,加入移民交流群)
情景示意图
入境时,颜某选择了无申报通道通关,未向海关申报任何物品,
结果,首都机场海关关员在对其托运的2件行李箱进行查验时,查出了用保鲜膜包裹的鱼鳔制品共393件。
鱼鳔,也叫鱼胶、鱼肚、花胶,是鱼的辅助呼吸器官的干制品,在国内被称作是与燕窝、鱼翅其名的“八珍”之一。

(点击图片,加入移民交流群)
经鉴定,颜某带的这些花胶制品,价值超过了251万元,且均来自加利福尼亚湾石首鱼,被列入了《濒危野生动植物种国际贸易公约》(CITES)附录Ⅰ物种。
据颜某供述称,这些花胶是他托墨西哥的朋友买的,他之前曾通过微信向汕头的朋友询问过国内行情,想把这些花胶给卖了。
花胶在国内的行情当然一片大好,在巨大的利益诱惑面前,颜某决定铤而走险。
为了逃避海关监管,他没有如实申报。
然而,“闯关”失败。

(点击图片,加入移民交流群)
情景示意图
当日,颜某就被北京海关缉私局抓获,涉案物品也被依法扣押。
近日,北京四中院进行了一审判决,判决认为,颜某违反海关法规和国家野生动物保护制度,逃避海关监管,明知是国家禁止进出口的珍贵动物制品,仍携带入境,数额为250余万元,其行为已构成走私珍贵动物制品罪,且属于情节特别严重,依法应予处罚。
最终,法院一审判决被告人颜某犯走私珍贵动物制品罪,判处有期徒刑10年,并处没收财产20万元。
还想人肉带回“野海味”?
看看澳新这些鲜活的案例
像颜某这样,想带有名海产品回国,结果被中国海关一把拦下的,其实并不少见。
其中很多旅客,都是在澳洲和新西兰的时候,动了“带货回国”的心思。
2017年12月7日,深圳机场检验检疫局的工作人员,在T3航站楼入境旅客携带物中,查获了一批海鲜,其中包括冰鲜鲍鱼22.3kg,干货海参2.05kg,都是产自澳大利亚,总价值将近2万人民币!

(点击图片,加入移民交流群)
情景示意图
但是,根据《中华人民共和国禁止携带、邮寄入境的动植物及其产品名录》,无论是冰鲜鲍鱼、还是干货海参,只要当事人无法提供相关的检验检疫审批手续和证明文件,工作人员就有权依法对上述物品做退运处理…
于是
这价值将近2万的海货
由于违规携带入境
收关全部做了退运处理
损失惨重…
因为携带花胶被拦的例子也有。
浙江女青年小璐(化名)从新西兰回国时购买了价值共计7万人民币的高档花胶和海参,结果,在上海浦东国际机场出关的时候,被机场检验检疫局拦下了。

(点击图片,加入移民交流群)
情景示意图
执法人员告诉小璐,根据规定,她携带的花胶、海参属于禁止携带进境物,应当依法予以没收和销毁。
于是,这批价值6.74万余元的花胶和海参,被截留并予以做销毁处理…
中国也面临生物入侵危险
这些食品不能带回去!
除了存在担心走私和野生动物保护的考虑,不要随意带这些“山珍海味”还涉及到一个非常重要的问题:
生物入侵。
我们已经听过无数次了:来新西兰的时候,但凡含活性的动植物产品,比如肉类蛋类新鲜蔬果等等,都是不可以入境的。

(点击图片,加入移民交流群)
这是因为未经检疫的动植物产品可能携带疫病疫情和寄生有害生物、病毒、病菌,存在严重的食品和生态安全隐患,一旦入境新西兰,可能对这里造成不可估量的伤害。
其实
中国一样饱尝生物入侵的痛楚。
据报道
中国是全球遭受外来物种入侵,最严重的国家之一
目前中国确认的外来入侵物种,已超过620余种,每年造成经济损失超两千亿。

(点击图片,加入移民交流群)
实际上,我国农业部在2012年就已经修订了《中华人民共和国禁止携带、邮寄进境的动植物及其产品名录》,其实大部分不能带入新西兰海关的动植物产品,一样是不可以带回国的。
然而,很多人却还不知道这一点,一些我们打死都不会带去国外的活性动植物产品,被一些旅客大摇大摆地带回了国内。
比如去年10月2日,海关工作人员就在天津滨海国际机场,对来自新西兰的入境旅客行李进行查验时,从中截获6公斤野生灵芝。

(点击图片,加入移民交流群)
据称,该批灵芝未经过任何加工处理,表面附有尘土,部分有虫孔,海关工作人员当场对其进行了截留处理……
真是想想都后怕……
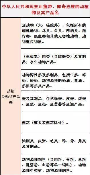
这里,天维菌也把中国禁止携带及邮寄的动植物产品名录贴给大家:

(点击图片,加入移民交流群)

(点击图片,加入移民交流群)
是的,新西兰有很好的野生海参:
它们生长在新西兰南岛深海,不仅环境纯净,并且温度使得海参成长的肥美异常、营养价值极高,再加上每年新西兰政府捕捞配额非常有限,更保证了新西兰野生海参的品质,确实是市场上的抢手尖儿货。

(点击图片,加入移民交流群)
而新西兰花胶更不用说了,
基本都来自于本地的Ling Fish,味道鲜美,营养价值非常高,含有高级胶原蛋白、碘酸、不饱和脂肪酸、黏多糖、多种维生素及钙、锌、铁、硒等多种微量元素,是补而不燥之珍贵佳品。

(点击图片,加入移民交流群)
不过,今天天维菌真的要好好提醒一下大家:
热卖的澳新“土特产”
真的不是你想带就能带
如果你确实想买,想带
很好先弄清楚检疫的有关规定
或者寻找有直邮资质的商家
千万不要随便带回国!也不要随便邮寄!
否则小心得不偿失哦!
(点击图片,加入移民交流群)















