过海关真的是惊心动魄,一不小心就容易违规被查,携带现金违规也是非常常见的,近来,又有一起案例刷爆朋友圈。
这个案件可以说是典型的“阴沟里翻了船”…
据意大利《共和国报》、《意大利日报》报道,在巴勒莫机场(Falcone-Borsellino机场)的“黄色火焰”财政警察在机场进行例常检查时,拦下了5名华人(一对华人夫妇及他们的3名家人)。
(点击图片,加入移民交流群)
警察随后在检查中发现,这5人身上及行李箱中共藏有超过10万欧元现金。
根据意大利海关相关管理规定,旅客随身携带现金(含旅行支票、欧元区区以外的其他币种、债券、股票和非饰品类珠宝、贵重金属等)价值不得超过10000欧元,携带超过10000欧元的旅客,必须如实向海关申报。
一般来说,根据法律,没收随身所带现金超额部分的30%,另外再缴超额部分的10%至30%,作为罚款。
(点击图片,加入移民交流群)
但是,警察随即怀疑这一家人的现金来源与偷漏税有关!
在经检察院授权后,警方继而对这对夫妇及其名下的批发公司进行了一系列相关调查。调查结果令所有人惊讶……
这个华人家庭经营鞋类和服装批发生意,业务遍及罗马、米兰、那不勒斯。
其公司仓库中查获了大约1.8万双带有假冒商标的鞋子,还发现了大量中文手写账本,记载着与各公司的业务往来。
(点击图片,加入移民交流群)
记录中,这个华人家庭自2013年到现在累计逃税金额总共约1000万欧元!
警方统计,他们一共使用现金进行过大约2000次交易,总金额约为800万欧元,比法定可现金交易额度多出120万欧元!
收关,这对夫妇的总价值约500万欧元的资产遭到预防性扣押,而该华人家庭的五名成员均被警方以逃税、洗钱、造假和接赃等罪名起诉……
这真真是赔了夫人又折兵!
(点击图片,加入移民交流群)
注意:各国规定出入境携带合乎规定数量的现金,此处“现金”并非指单一币种,而是指所有币种的总和。
而且,华人确实是重点被查对象!带的太多或太少都可能惹上大麻烦!
意大利媒体在报道表示,目前,中国的离境华人旅客已成为机场的主要检查对象。70%的违规旅客都是华人。
入境美国也是这样:
李先生是一位年逾70岁的退休教授,与老伴已经移民美国30余年。
2017年4月,夫妇二人从上海浦东机场搭机返回芝加哥时,他们以及排在他们前面的另一对华人夫妇,被再三盘问及搜查是否携带超过总值一万美元现金。
每年都会往返中美的李先生说,这么多年了,他首要次被海关进行如此严格的审查。
(点击图片,加入移民交流群)
由于李先生在准备行李时,特地确定过,自己只带了9990美元,没有超过标准,所以回答“没有”。
但随后,两人还是里里外外被搜了个遍。
由于在两人的行李中,还找到了等同于20美元的台币,和等同于60元美金的人民币,加上其原有的9990美元,一下就超过了申报规定。
“还好海关可能看我们年纪大了,加上超过金额不多,郑重警告之后给予我们放行”,李先生至今想起,仍然心有余悸……
(点击图片,加入移民交流群)
澳大利亚带钱太少,直接遣返:
现金带太多被罚也就算了,2018年初,一位中国姑娘入境澳大利亚,*因现金太少遭遣返!
这位中国姑娘,为免中途发生意外,姑娘选择携带1900澳币,约合10000多人民币现金。
行李方面,因为知道澳大利亚海关检查十分严格,特意轻装上阵,省去了一切有可能违禁的物品……
(点击图片,加入移民交流群)
结果,到了入境处,在顺利完成签证及身份核查,检查过随身物品后,让姑娘意想不到的情况发生了:海关得知姑娘计划留澳两个月,当即撤销了她的签证,并责令其遣返回国!
原来,在海关看来,1900澳币根本不足以支持她在境内停留两个月,这一疑点,牵扯出了海关对其随身物品及背景信息的更多怀疑——你带的衣服,好像不太符合澳大利亚的天气吧?你的职业是助理,公司为什么会给一个助理两个月假期?
这一切都是由钱带的太少引起的……
(点击图片,加入移民交流群)
去泰国,千万不能带钱太少!
据泰国媒体报道,2017年起,泰国海关也加强了对旅游签证持有者的通关审查。
这一举措主要是为了阻挠以旅游为名,企图在泰国非法工作的人。
抽查随身携带现金标准为:个人每人不少于1万泰铢(约2024.25元人民币)或等值货币,每个家庭(直系亲属)携带不少于两万泰铢(约4048.50元人民币)或等值货币,如不足该标准金额,将会被海关遣返。
许多中国游客不清楚这项规定,在泰国通关时无法拿出这笔现金,只好悻悻而归。更惨的是,只因没带够现金,护照上还会留下不诚信记录!
(点击图片,加入移民交流群)
(点击图片,加入移民交流群)
每年年末加拿大海关都会加强对行李的抽查,并呼吁旅客入境要如实申报,如果一旦被查出携带违禁品,或者违规现金,不但物品会被没收,而且还会面临800元至1300元的罚款!
千万不要觉得这些与自己无关,有出入关携带现金需求的朋友们,按规定携带现金很关键!
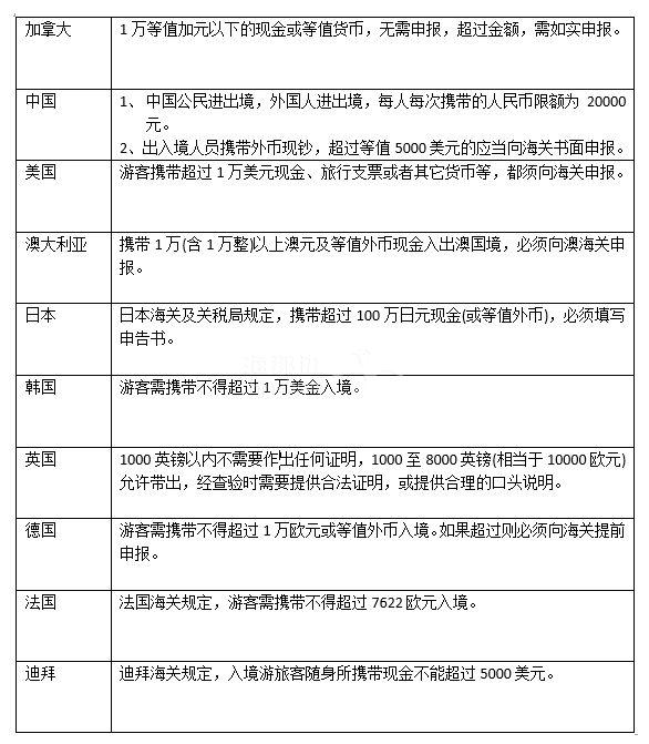
各国对携带现金有哪些规定?
(点击图片,加入移民交流群)
温哥华港湾(BCbay.com)

























