最近,有网友在“这才是新西兰”微信公众号后台留言,询问如何恢复中国国籍。
无独有偶,知乎上一位名叫 多多哥哥H 的用户(此前是由中国国籍转入澳大利亚国籍),就分享了他恢复中国国籍的申请方法和流程。
作者:多多哥哥H
原文:https://zhuanlan.zhihu.com/p/33589075
///
申请恢复中国国籍的步骤
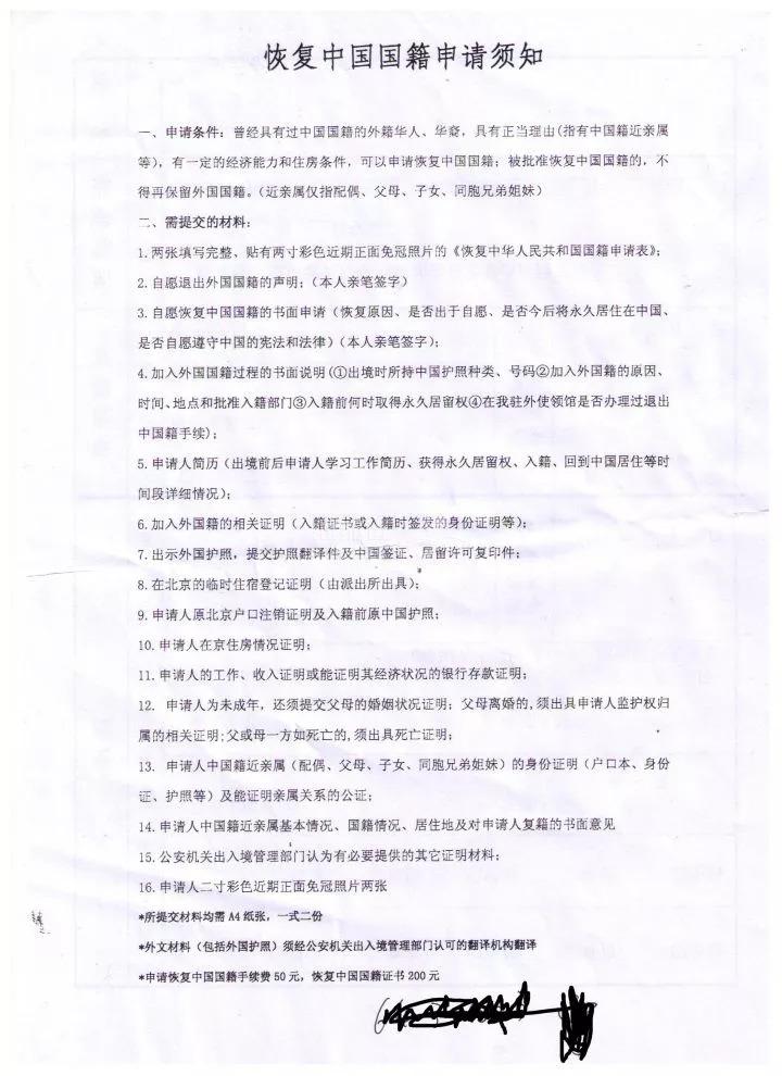
1.到出入境管理处递交申请
根据下图“须知”,准备资料。
递交资料,北京的办理地点,请去这里:
setp1:到位于小街的出入境管理处二层1号咨询台,跟工作人员说打算申请恢复中国国籍。
setp2:工作人员会用内线电话联系相关负责人,并安排你到11号“国籍事务”窗口与负责人见面。
setp3:耐心等待,因为11号国籍事务窗口通常无人值班。
现场填写资料,北京要填写一个申请表,个人简历等。一般是手写,允许涂改,然后递交申请即可。
2.耐心等待
等待24个月,中间不必打电话咨询进度,更不用催。
“这才是新西兰”(微信: zhecaishinz)了解到,这期间你依然是外国籍,该申请什么签证申请什么签证,该去哪儿去哪儿,该怎么生活怎么生活。
3.拿复籍申请批准文件,并做公证
到了24个月工作人员会打电话给你通知结果。如果没接到电话,就带上外国护照,自己跑一趟出入境。程序跟原来一样,先到1号咨询窗口联系国籍事务负责人。
如果已经批准了,会给你一张“中华人民共和国复籍证书”的复印件(下图)
并让你拿此复印件和外国护照,到出入境大厅东侧约100米的“双雄对外服务公司“做翻译公证。几天后拿到公证书。
“这才是新西兰”(微信: zhecaishinz)提醒您,这只代表复籍申请已被批准,不代表已取得中国国籍。
4.退外国籍
假设你的外国籍是A国籍,你就联系A国移民局或相关政府部门办理退国籍手续。 一般分三步:
A. 到移民局或相关政府部门网站调研如何退国籍
B. 根据研究结果,把相关的材料(含复籍证书的翻译公证)寄给移民局
C. 等待退籍证明。
5.恢复中国籍落户口
还是北京的流程:办理退籍证明公证,还是到小街出入境大厅东100米双雄公司翻译,1小时可取到;国籍事务窗口,上交翻译件;照相,收费250元(下图)
终于,你收到了“中华人民共和国复籍证书”原件;出入境会给人口管理总队发机要函;一周后你带复籍证书原件及房产证结婚证等等材料,到位于南三环成寿寺的人口管理总队办理户口手续,人口管理总队会开出一张给你住址管片派出所的证明;凭证明到管片派出所落户口办身份证。
///
为什么要恢复中国国籍
作者 多多哥哥H 表示,恢复中国国籍的原因,就如同在复籍申请书里写的一样。



















