2018已经过去一周多
中国新年也不远啦
对于生活在纽村的小伙伴们来说
最幸福的莫过于这个时候
父母来新西兰团聚了
不过,大部分父母们来到新西兰,人生地不熟语言又不通。特别是入境过海关的时候,特别担心因为不会英语遇到麻烦。
这里有一份
“新西兰入境指南”
给即将来新西兰的父母或朋友
今天,一步一步地来详细讲讲从国内乘机到出境入境有什么需要注意的问题。
愿每一位来新西兰的爸爸妈妈,都能有一份让他们安心的小指南,踏实地入境新西兰。
如果你有朋友要来新西兰玩,也可以给他们一些提醒,让他们顺利通关!
有需要的朋友赶紧收好吧!
中国-新西兰
出境、入境指南
国内段的交通问题就不赘述了,本指南适用于抵达北京、上海、广州等城市机场后,直飞前往新西兰奥克兰的航班行程。
本指南以上海—奥克兰航班为例,有人在奥克兰机场接机。
出发前的准备
出门前请务必检查好各项东西。

(点击图片,加入移民交流群)
手机(开通国际漫游,确保能在新西兰接打电话)
护照
行李
钱包(很好带一张银联卡)
飞机上随手带一件外套
打印好的本指南
随身携带一支笔
注意
所有肉类、蛋类、新鲜水果蔬菜都不要带入新西兰!!!
如果带了,务必在下飞机时扔掉,以免不必要的麻烦。
而其他物品,像熟制干果、干蔬菜、茶叶、药物、木制品、户外用品等等,都必须申报(具体申报流程后面说)。
之所以要提一嘴,是做到心中有数,装箱打包的时候尽量分开,这样可以避免入境的时候,所有箱包都要打开检查,一片混乱。
好了,行李打包好、必要的东西带全了,一切准备就绪后就可以出发前往机场了。
行李托运
保险起见,乘坐国际航班,很好能提前2小时以上抵达机场航站楼。
如果在家没有称可以称行李重量,到达后可以先去航空公司的行李柜台给箱子称重,如果超出航空公司规定的重量,就要现场进行调整。
以新西兰航空为例,新西兰航空的规定是经济舱乘客可以免费托运2件23kg行李,每件托运行李的尺寸总和不得超过158厘米(62英寸)。
登机时还可随身携带一件重量不超过7kg,长宽高相加低于118厘米的行李,还有一个小件物品,如手提包或薄型/小型笔记本电脑,不过要注意,登机行李中不能有超过100ml的液体(瓶子容量就不能超过100ml),锂电池和充电宝都要放在随身行李中。
称重确认无误后,如果担心行李在托运途中受损,可以在机场给托运行李打包,不少机场都有帮你在行李外面裹保鲜膜等加固服务,20人民币左右一个箱子。
然后找到航空公司值机柜台,将护照递给办票人员就好。
办票人员会给托运行李称重,贴行李签,并帮你打印登机牌。
如果你在买票的时候已经提前选好了座位,登机牌打印出来的座位号应该是一致的。
不过有时候可能会因为一些原因,座位号有变化。这时候可以直接问办票人员,让他尽量帮你调整到你想要的座位。
拿到登机牌后,主要检查一下日期、时间、目的地这些信息,都正确无误即可。
出境登机
之后就是出境啦。
在前往国际出发登机口前会有一道出境检验,走中国护照通道(一般来说就是那个排队人最多的通道),递交护照和登机牌即可。
检察人员会翻看你的签证,核对你的护照信息、拍照后盖上出境章。至此,就算正式踏出国门了。
通过后,找到登机牌所标注的登机口候机。
飞机上
从国内飞往奥克兰航班上,一般都会有至少一半的华人空乘,即使不会用英语交流也没有什么问题,座位上都配有毯子、枕头、耳机和小电视。
(飞机上的小电视)
电视里会有一些电影和电视剧可以用来打发时间,如果不知道怎么使用可以问下空乘人员。
机上饭食一般会有中餐和西餐两种选择。饮品会有新西兰葡萄酒、啤酒、烈酒、饮料、白水等,在飞机飞平稳后可随时选用。
不需要带牙刷牙膏上飞机,可以找空乘要一次性的。
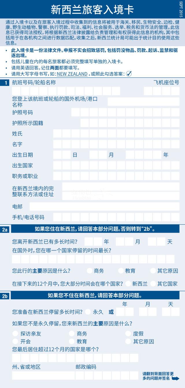
新西兰入境卡
飞机上,空乘人员会发新西兰入境卡,随身带的笔就派上用场了。
新西兰入境检查特别严格,
所以入境卡一定要要认真填写。
新西兰入境卡中英文对照
▼
需用大写英文填
填个示例给你们
正面英文版▼
正面中文对照▼
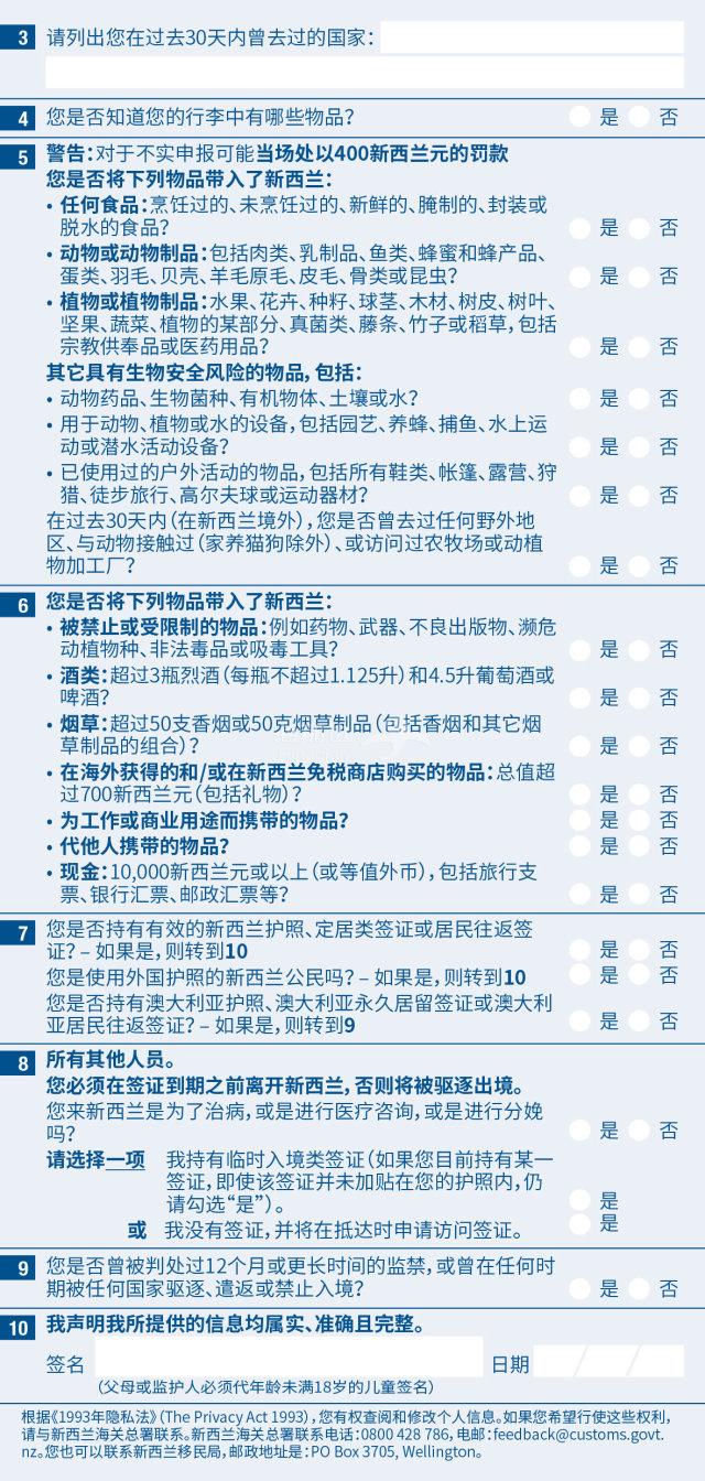
背面英文版▼
背面中文对照▼
以下关键点务必注意
如果你带有任何食物,以下问题填的时候要注意
中文对照▼
如果你带有任何食品,请在首要个问题中选”Yes”。
如果你带了比如说真空包装的风干肉类、奶片、鱼片等,无论是不是包装好的,请务必在第二个问题中选“Yes”。
如果你带了坚果,无论是不是真空包装好的,请务必在第三个问题中选Yes。
(不过,这些容易引起问题的东西,很好不要带!如果非带不可,务必列个产品清单的中英文对照给家长带着,检查的时候直接给MPI工作人员看)
关于药品、酒类、烟草,需注意
如果带了药品,这里要选Yes,事先查好药品的英文名称,打印出中英文对照,入境时检察官可能会问,据实回答即可。
中文对照▼
只要不是违禁药品问题都不大,常见的比如感冒药(康泰克除外)、止泻药、晕车药这些都没问题。
而携带的烟酒数量只要不超过上面所说的数量,是不需要勾选Yes的。
值得注意的是,目前烟草的数量控制在了50支以内,所以如果带超过2包烟了就要选Yes进行申报,不管是不是免税店买的。
抵达新西兰
经过近12个小时的飞行,
终于抵达奥克兰了!
可是入境的考验才刚刚开始…
入境流程大约分两大部分
01
新西兰海关检查
下了飞机跟着大部队沿指示牌走,奥克兰机场有中文指示的。
顺指示牌前行即看到海关通道▼
如果你持有的是
带芯片的新版中国护照▼
可以走自助通关通道▼
如果用的还是老护照▼
就要走这个通道:所有护照▼
海关检查这里不需要提取行李,只把登机牌、护照、入境卡交上去就好。
这时候,如果能找到会英语的国人帮忙翻译很好,如果不行,就把事先给你的这张纸出示给检查官。
Hello Sir/ Madam,
你好先生 / 女士:
My name is Wu Xiao(记得替换名字). I'm here for a holiday trip with my daughter(or Son,按照自己请款修改)who is already in New Zealand, she wrote this letter for me and will pick me up outside.
我叫吴晓,我来新西兰旅游。我女儿在新西兰,会接待我。她为我写了这封信,并在外面接我。
I know what’s in my luggage and have filled the arrival card honestly.No alcohol, no cigars, no more than $10,000 in cash.(这部分也要根据携带烟酒现金情况进行填写修改)
我知道行李中携带所有的物品,并如实填写了入境卡。 我没有携带任何酒精、香烟以及超过1万纽币的现金。
I brought some food for my daughter, they are packages of dried mushrooms(根据情况修改,这里很好列出所有带的药物和食物). All the clearance goods are in my bag.
我携带的食物有:干蘑菇。所有需要清关的物品都在我的包里。
If you have any question, please contact my daughter at 02x-xxxxxxx。 She is waiting outside.
如果你有任何问题,可以和我女儿联系,她在外面等我。
Thank you and have a nice day!
谢谢!
02
新西兰初级产业部检查
通过海关后,有一个电梯,下了电梯会看到提取行李的转盘。
每个转盘上方都有一个显示屏,找到乘坐的航班号,就找到了取行李的转盘。


































