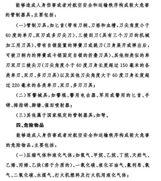
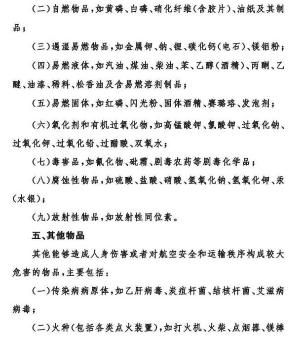
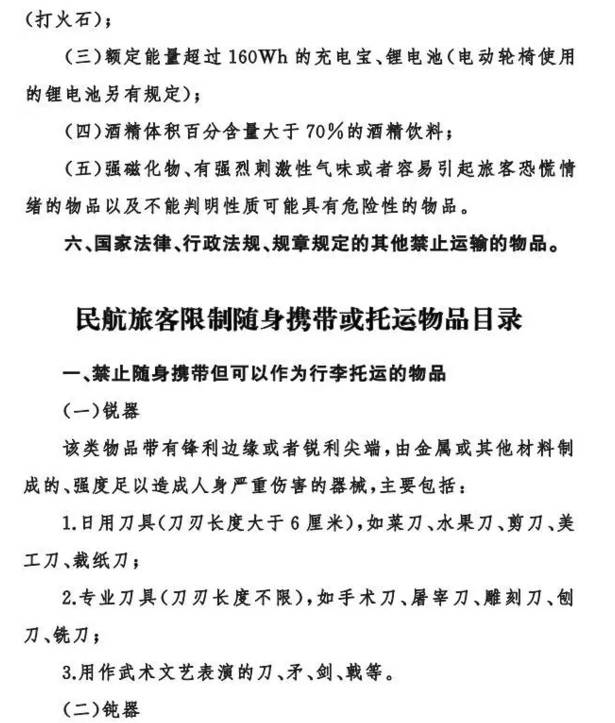
日前,中国民航局公布《民航旅客禁止随身携带和托运物品目录》和《民航旅客限制随身携带或托运物品目录》,自2017年1月1日起开始实施。
(点击图片,加入移民交流群)

(点击图片,加入移民交流群)
(点击图片,加入移民交流群)
(点击图片,加入移民交流群)
(点击图片,加入移民交流群)
(点击图片,加入移民交流群)
(点击图片,加入移民交流群)
(点击图片,加入移民交流群)
《民航旅客限制随身携带或托运物品目录》中禁止随身携带但可以托运的物品,旅客可将其作为行李托运、自行处置或者暂存处理;属于经公共航空运输企业批准后才能作为随身行李物品或者托运行李运输的特殊物品,公共航空运输企业应当向旅客通告特殊物品目录及批准程序,并与民用航空安全检查机构明确特殊物品批准和信息传递程序。
对随身携带或者托运属于国家法律法规规定的危险品、违禁品和管制物品的旅客,构成违反治安管理行为的,由公安机关依法处理;构成犯罪的,依法追究刑事责任。对在随身携带或者托运物品中故意隐匿除国家法律法规规定以外属于民航禁止、限制运输物品的旅客,构成扰乱秩序行为的,由公安机关依法处理。
对于来往加拿大的华人,请大家自觉检查所带物品,接受并配合民用航空安全检查。
新规!2017年1月1日起,坐飞机这些东西不能携带或托运
移民工具箱
海那边公众号
新时代移民内参,为您开启 海外优质生活
微信 扫一扫
海那边移民
无需下载看项目,专家答疑
微信 扫一扫
本周热帖
查看更多>








