近日,加拿大移民、难民和公民部 (IRCC)报告称,截至到2023年10月31日,IRCC库存中的申请,积压十分严重。
加拿大公民身份、移民和临时签证申请积压了936,500份。
这已经到达了2023 年 2 月以来的较高水平,接近 100 万大关。
(点击图片,加入移民交流群)
为加快部分紧急申请处理的速度,移民局最近宣布,将启用移民战略计划中的“加拿大未来移民系统”来加快部分访客签证的处理。
这代表着加拿大移民等待时间会大大缩短。
上个月,加拿大公布了新三年的移民配额,预计在2025年和2026年每年迎来约50万移民。
但是,加拿大皇家银行(RBC)最近的一份报告表明,每年50万新移民远远不够,长远来看,加拿大还需要更多的移民来保证国家的人口年龄结构趋于稳定,只有这样才能满足劳动力市场需求,保证经济运转。
(点击图片,加入移民交流群)
根据加拿大皇家银行的报告,就算是目前年度移民人数已经占到人口的1.3%,但也远远不够。
加拿大每年需要的移民率相当于现有人口的2.1%,即每年849,944名新永久居民,才能解决目前的人口危机。
目前正是移民加拿大的利好窗口期,有意向移民加拿大的申请人要尽快行动起来了,提早规划,更快拿到身份。
(点击图片,加入移民交流群)
那在2024年,移民加拿大还有哪些不错的项目呢?
1、联邦技术移民EE + LMIA
加拿大联邦技术移民的快速通道,可以一步到位拿到永久绿卡,但对申请人的学历和语言能力要求非常高,目前打分大概在500分左右。
500分是一个什么概念呢?
举个例子:
如果说你硕士学历,雅思8777,同时有三年的海外工作经验,那你的分数只有469分。
(点击图片,加入移民交流群)
如果想要在移民池子里被捞中,目前有两个方法:
首要种方法是,加拿大联邦EE搭配LMIA一起申请。
LMIA可以帮你加50—200分,这样难度就降低了很多。
如果想通过这种方式移民加拿大,建议还是尽早申请,因为你的分数是随着年龄的增长而降低的。年龄每增加一岁,分数就会降低5分。
所以,移民要趁早。
(点击图片,加入移民交流群)
2、加拿大雇主担保移民
适合学历低英语一般的申请人,只要找到一份工作就能申请。
加拿大有200多种职业可以申请移民,普通的蓝领工人也可以。
由于加拿大每个省都有自己的移民政策,我这里就以华人最多的加拿大BC省雇主担保为例。
BC省采取的是打分制,只有达到分数了才能获得邀请。满分为200分,一般获批需要达到95-105分左右。
(点击图片,加入移民交流群)
而光是职业技能和薪资水平这两项较高分就能达到110分,所以这是一个非常看重申请人能够在一些比较专业的岗位胜任的移民项目。
3、加拿大联邦自雇移民
如果你正好一个一位文化、艺术、体育的自由职业者,比如主播、体育教练、独立设计师、演员、作家、自媒体UP主等等,都可以来申请加拿大联邦自雇移民。全程只花20万人民币左右,就可以全家移民加拿大,而且是一步到位拿到枫叶卡。
(点击图片,加入移民交流群)
下面我们来看详细的申请条件:
1、申请前5年有至少2年艺术、文化、体育方面的自雇工作经验;
2、能够依靠自己在艺术、文化或体育方面的才能或作品获得一定收入;
3、有意向,有能力去加拿大创立文体方面的事业;
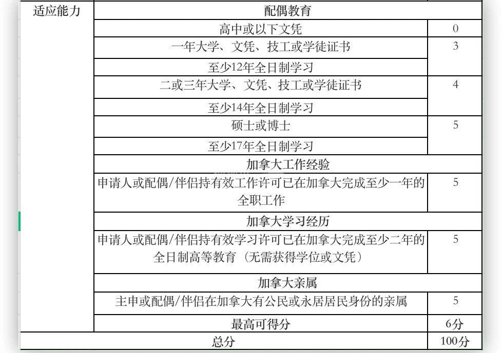
4、在满分100的综合评分中至少得到35分。
下面这个是详细的打分表,大家可以对号入座,看看自己能否拿到35分。
(点击图片,加入移民交流群)
之前这个移民方法没有学历和语言的硬性要求,但是最近加拿大有了变政,需要申请人在线提交语言水平证明,雅思至少达到4分。
说实话这个要求并不高,雅思4分相当于高中生的水平,还是比较容易的。
加拿大联邦自雇移民属于技术类移民,无需投资,适合那些国内靠自由职业就能拥有稳定收入的朋友。
(点击图片,加入移民交流群)
以上就是今天的分享,如果想了解更多移民方法,欢迎加入移民交流群,一起讨论。























