同样是拿香港身份,香港优才和香港专才有哪些不同?

来自:艺术非术 0 0 2023-05-12

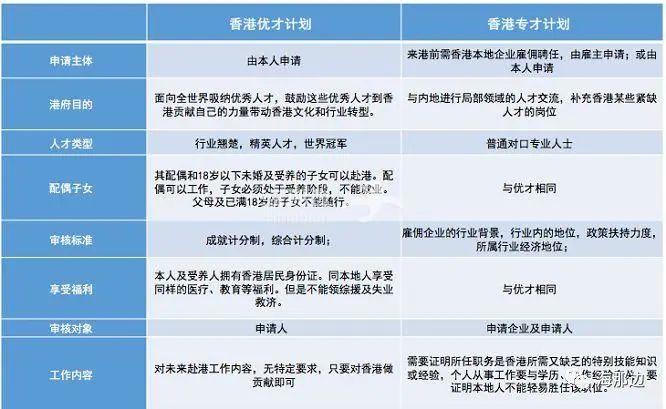
香港优才计划全称‘优秀人才入境计划’,面向全球吸纳高技术人才和优秀人才。除了优才计划之外,香港还有一个专才计划,全称‘输入内地人才计划‘,主要面向中国大陆内地居民,那么优才计划和专才计划具体有哪些不同呢?

..

(点击图片,加入移民交流群)
总的来看,专才门槛较低,只需要专业对口即可,而且审批更为迅速;优才的门槛更高,但胜在灵活,可以在获得香港居民身份后合法在香港找工作或者投资自雇。
专才在已经有雇主聘请的情况下,提交雇主和申请者资料,一对一审批;优才则只需要满足成就计分或综合计分中的一套,审批通过即可。需要根据自己的实际情况来选择 “优才计划”或者 “专才计划”,从而增加获批的几率。
那么,优才和专才的申请条件分别是怎样的呢?大家可以从下面这张表格上进行对比。
..(点击图片,加入移民交流群)
香港作为中国的自由之港,一国两制的成果,在政策、金融方面都有不小的优势,吸引了不少打算在香港生活、就业的人。这与香港始终坚持的人才吸纳战略、营商服务环境有关。
移民香港,既可以保留中国身份,又可以享受国际化的生活和便利,是许多中国大陆人士海外身份配置的首要站。
在这个海外身份配置越来越重要的年代,香港身份就是成功人士最基础的选择和标志。

..

(点击图片,加入移民交流群)

以上就是今天的分享,如果想了解更多移民方法,欢迎加入移民交流群,一起讨论。

喜欢 0
收藏 0
0条评论
查看更多评论

移民工具箱

海那边公众号

新时代移民内参,为您开启 海外优质生活

微信 扫一扫

海那边移民

无需下载看项目,专家答疑

微信 扫一扫